Paso 3: 555 temporizador: circuito monoestable









Como expliqué en el último paso, un temporizador 555 en modo monoestable producirá un pulso de alta (de voltaje ~ Vcc) cuando el pasador gatillo pulsado baja. La duración de este pulso de salida depende de los valores de R y C en la figura 4. En el último paso calculamos la duración de la salida de pulso del 555 en modo monoestable:
t = 1,1 * R * C segundos
donde R y C son la resistencia y el condensador en serie figura 4.
Si elegimos R = 10Kohms y C = 470uF
t = 1.1 * 10000 * 0.00047
t = 5,17 segundos
Esto significa que con una resistencia de 10Kohm y condensador de 470uF, un pulso bajo para pin de activación del 555 (pin 2) hará que la salida IR alto de 5,17 segundos.
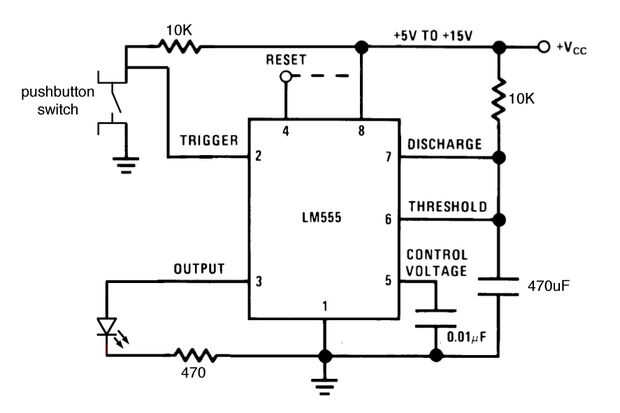
Construí un circuito que conecta el pin de salida del 555 con un LED que el LED a la luz para arriba para la duración del pulso. De esta manera tendría una indicación visual que la mis cálculos fueron correctos. Conecté el pasador del gatillo de la 555 a un interruptor de botón pulsador momentáneo, conectarlo a tierra al presionar. Fotos del circuito se muestran arriba, y el diagrama esquemático se muestra en la fig 5.
Lista de partes:
Temporizador 555 Digikey LM555CNFS-ND
0.01uF condensador Digikey 445-5297-ND
condensador de 470uF Digikey P5185-ND
(x2) resistencia de 10Kohm Digikey CF14JT10K0CT-ND
resistencia de 470 ohm Digikey CF14JT470RCT-ND
ámbar led Digikey C503B-ACN-CW0Y0251-ND
interruptor momentáneo Digikey CKN9018-ND
Puente de alambre de calibre 22
Protoboard Amazonas
5-15V power fuente-si que no tienes una potencia banco fuente, trate de usar una batería de 9V y batería snap o uso los 5V de la salida de un Arduino
Información de cableado:
El esquema se muestra en la figura 5. Conecte la alimentación y tierra a los pines 8 y 1 del Temporizador 555 (cables rojo y negro). Usé un complemento de fuente y batería de 9V para mi circuito. Como se indica en el esquema en la figura 5, conecte un 0.01uF condensador entre los pines 5 y 1. Conectar un condensador entre los pines 1 y 6 de 440uF, asegúrese de que el cable negativo del condensador está conectado a la clavija 1. Conecte los pines 6 y 7 con un cable de puente (verde). Conecte un resistor de 10K entre los pines 7 y 8. Dejé el reset pin flotante, podría conectarlo a Vcc, así.
Conecte un LED y una resistencia de limitación de corriente en serie de la salida del 555 a tierra. El pin de salida de la 555 salida Vcc-1.2V máximo (-1.2V proviene de algunos transistores en el circuito que soltar un poco la tensión). Mi circuito era conducido por una fuente de 9V, por lo que la salida máxima es 9-1.2V = 7.8V. Usé una resistencia limitante actual de 470 ohm para mi instalación, si usas una fuente de 5V se puede utilizar una resistencia limitadora actual inferior (como 220 ohmios) y para mayor uso de Vcc una resistencia más alta (tal vez incluso hasta 1K).
Conecte el interruptor de botón momentáneo en serie con un resistor de 10K entre Vcc y tierra. Conecte un cable (amarillo) de la ensambladura entre el interruptor y la resistencia al pin de disparo para que cuando no se presiona el interruptor el pasador del gatillo se mantiene alta. Cuando el interruptor se presiona el perno gatillo bajará a baja. Ver el esquema, si esto no tiene sentido.
Operación:
Pulse el botón. El LED debe iluminar por un tiempo y luego apague. Si tiempo el LED, encontrará que enciende durante exactamente 5,17 segundos, tal y como calculado por encima.
Usted puede experimentar con cambiar la resistencia de 10 k o el condensador de 470uF (conectado a la 555) para ver cómo afectan a la duración del pulso de salida. Recuerde, desde t = 1,1 * R * C segundos, cada vez mayor resistencia o capacitancia siempre aumentará la duración del pulso.
I había cableado 10Kohmpotenciómetro como una resistencia variable y ponerlo en mi circuito en lugar del resistor de 10 K entre 555 pines 7 y 8 (Fig. 9). Esta forma girando hacia un lado, el LED permanece durante 5,17 segundos, pero cuando se volvió hacia el otro extremo el LED se apaga inmediatamente después de el botón. Girando el potenciómetro a cualquier posición en el medio hará una duración del pulso en cualquier parte de 0 a 5,17 segundos.