Paso 6: 555 temporizador: circuito Astable de modo










Como describí en el último paso, configurar el temporizador 555 en modo astable provoca que una serie continua de pulsos de salida. En este circuito, a configurar el temporizador 555 para generar un pulso con una frecuencia dentro de la gama audible, así puedo conectar la salida a un altavoz y oír los resultados.
Lista de partes:
Temporizador 555 Digikey LM555CNFS-ND
0.01uF condensador Digikey 445-5297-ND
potenciómetro de forma cónica lineal 100Kohm Digikey 987-1300-ND
resistor de 10kOhm 1/4 watt Digikey CF14JT10K0CT-ND
0.47uF condensador (o cualquier cosa entre 10uF y 0.1uF debe ser fino) Digikey P5173-ND
altavoz
Puente de alambre de calibre 22
Protoboard Amazonas
5-15V power fuente-si que no tienes una potencia banco fuente, trate de usar una batería de 9V y batería snap o uso los 5V de la salida de un Arduino
Información de cableado
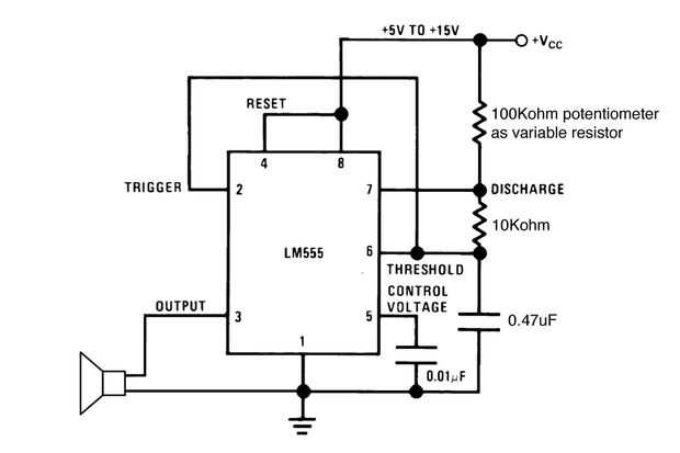
El esquema se muestra en la figura 6. Conecte la alimentación y tierra a los pines 8 y 1 del Temporizador 555 (cables rojo y negro). Usé un complemento de fuente y batería de 9V para mi circuito. Como se indica en el esquema en la figura 6, conecte un 0.01uF condensador entre los pines 5 y 1. Conecte un 0.47uF condensador entre los pines 1 y 6, asegúrese de que el cable negativo del condensador está conectado a la clavija 1. Conecte un resistor de 10kohm entre pin 6 y 7. Conecte un potenciómetro de 100K con cable como una resistencia variable entre los pines 7 y 8. Utilice el cable de puente para conectar los pines 4 y 8 entre sí (rojo) y los pines 2 y 6 cada uno al otro (amarillo).
Conecte el conductor positivo de un altavoz a la clavija 3 de la 555 y conecte el cable negativo a tierra (pin 1).
Operación
Cuando la alimentación de este circuito debería comenzar a escuchar la onda de pulso de la 555. Girar el potenciómetro para cambiar la frecuencia de esta onda de pulso. Si desea generar una frecuencia particular, intente cambiar los valores de RARBy C según la siguiente ecuación (derivada en el ultimo paso):
Frecuencia de salida = 1 / [0.7* (RA+ 2 * RB) * C].
donde RA, RBy C se muestran en la figura 7
Basado en los componentes que he utilizado en este circuito de ejemplo, podemos calcular el rango de frecuencias de salida posible como sigue:
Suponiendo que el potenciómetro se gira hacia un lado y la resistencia = 100kohms
Frecuencia de salida = 1 / [0.7* (100, 000 + 2 * 10, 000) * 0.00000047]
Frecuencia de salida = ~ 25Hz
Esta salida se muestra en un osciloscopio en la figura 8
Valores bajos de RA deben evitarse porque impiden que el temporizador 555 descarga el condensador C normalmente. Cuando cumplí el bote hasta el otro lado (para una resistencia de 0ohms) el temporizador 555 dejó de funcionar como previsto (Fig. 10). Así que vamos a calcular la frecuencia de salida desde el temporizador cuando el bote esté en su punto medio, para una resistencia de 50Kohms.
Frecuencia de salida = 1 / [0.7* (50, 000 + 2 * 10, 000) * 0.00000047]
Frecuencia de salida = ~ 43Hz
Esta salida se muestra en la figura 9 (nota-hay algún error fue a.c. estaba adivinando en donde a mitad de camino)
Observe también que aunque la frecuencia de la salida cambia entre higos 8 y 9, la duración de la fase de salida no cambia significativamente. Esto es porque la duración de la fase de salida baja no es depender de RA (el resistor variable). Calculado como en el ultimo paso:
t = 0.7*RB*C
sustituyendo RB = 10kOhms y C = 0.47uF se obtiene:
t = ~ 3 MS
que puede ser verificado en higos 8 y 9.