Paso 8: 555 temporizador: circuito biestable









Como se explicó en el paso 1, un fracaso de tirón es el circuito que cambia entre dos Estados estables basados en el estado de sus entradas. En el caso del Temporizador 555 en modo biestable, las dos entradas son el gatillo y reajuste de pernos. Por defecto, ambos se mantienen altos por Levante resistencias en modo biestable. Cuando el perno del gatillo es pulsado baja, provoca la salida de ir alto (Vcc). La salida seguirá siendo alta, incluso si el pasador del gatillo se ajusta alto otra vez. Cuando el pin de reset es pulsado bajo, la salida baja. Una vez más, la salida permanecerá en este estado aunque el pin de reset va alta otra vez.
Configurar un circuito que utiliza botones momentáneos a pulso el reset y gatillo pins baja y muestra el estado de la salida utilizando un indicador LED.
Lista de partes:
Temporizador 555 Digikey LM555CNFS-ND
0.01uF condensador Digikey 445-5297-ND
(x3) resistencia de 10Kohm Digikey CF14JT10K0CT-ND
resistencia de 470 ohm Digikey CF14JT470RCT-ND
ámbar led Digikey C503B-ACN-CW0Y0251-ND
(x2) momentáneo interruptor Digikey CKN9018-ND
Puente de alambre de calibre 22
Protoboard Amazonas
5-15V power fuente-si que no tienes una potencia banco fuente, trate de usar una batería de 9V y batería snap o uso los 5V de la salida de un Arduino
Información de cableado
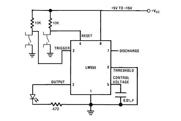
El esquema se muestra en la figura 5. Conecte la alimentación y tierra a los pines 8 y 1 del Temporizador 555 (cables rojo y negro). Usé un complemento de fuente y batería de 9V para mi circuito. Como se indica en el esquema en la figura 5, conecte un 0.01uF condensador entre los pines 5 y 1. Conectar el pin 6 a tierra con un cable de puente (negro). Pin 7 flotante déjalo no se utilizará en esta configuración ya que no hay ningún condensador de descarga.
Conecte un LED y una resistencia de limitación de corriente en serie de la salida del 555 a tierra. El pin de salida de la 555 salida Vcc-1.2V máximo (-1.2V proviene de algunos transistores en el circuito que soltar un poco la tensión). Mi circuito era conducido por una fuente de 9V, por lo que la salida máxima es 9-1.2V = 7.8V. Usé una resistencia limitante actual de 470 ohm para mi instalación, si usas una fuente de 5V se puede utilizar una resistencia limitadora actual inferior (como 220 ohmios) y para mayor uso de Vcc una resistencia más alta (tal vez incluso hasta 1K).
Conecte un resistor de 10Kohm entre Vcc y pin 2, pin 4 y Vcc. Estas son resistencias de pull-up que mantendrán a los pines 2 y 4 alta por defecto. Uso un cable de puente para conectar pines 2 y 4 a dos interruptores momentáneos (uno por cada pin) conectados a tierra. Cuando cada uno de los botones se presiona causará su pin asociado a baja momentáneamente. Ver el esquema, si esto no tiene sentido.
Operación
Presione el botón conectado al pin 2 (trigger). El LED debe encenderse, indicando que la salida está en un estado alto. Suelte el botón del disparador, el LED permanece encendido. Ahora pulse el botón reset, esto hará que la salida baja y apagar el LED. Suelte el botón de reset, el LED debe permanecer apagado. Ahora han creado un circuito que alterna entre dos Estados estables basados en el botón que se pulsa última. Ver higos 6-9 para obtener más información.