BRICOLAJE de EEG (y ECG) circuito (6 / 12 paso)

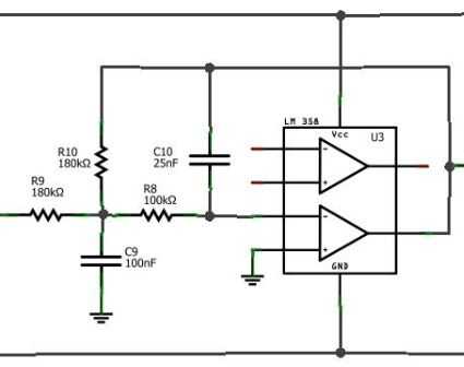
Paso 6: Etapa 4-31Hz filtro de paso bajo

a continuación, queremos filtrar los datos por encima de las frecuencias que nos interesa. Más específicamente, como información de onda beta deja fuera a 30Hz, queremos a deshacerse de cualquier cosa por encima de eso, como combinó pueden contribuir a una buena cantidad de ruido a nuestros datos. El diseño del circuito es muy similar al filtro de paso alto de fase 3 - tiene una ganancia de.71 a 31.23 Hz y disminuye a partir de ahí a un ritmo tal que por 300 Hz ha atenuado los datos por un factor de 100.

Otra vez, he incluido la respuesta de frecuencia de esta sección aquí.

Artículos Relacionados

Gorro transforma las ondas cerebrales en luz

Gorro transforma las ondas cerebrales en luz

¿Alguna vez has querido visualizar su actividad cerebral en tiempo real? ¿Mover un objeto en una pantalla con tu mente? Este tutorial te muestra cómo hacer un gorro de EEG recreativo que convierte las ondas cerebrales en luz, usando un microcontrolad
Brocas de taladro bricolaje tablero de circuito PCB casera Mini prensa

Brocas de taladro bricolaje tablero de circuito PCB casera Mini prensa

Casero Mini prensa taladro bricolaje tablero de circuito PCB taladros muy barato con motor de taladros de mano antiguo, aleación de aluminio para cama, carril Linear movimiento cnc, 100 mm de recorrido y es buen trabajoEste es un elegante y útil inst
Pasos de bricolaje de ICStation Lilypad PCB placa de circuito Compatible Arduino

Pasos de bricolaje de ICStation Lilypad PCB placa de circuito Compatible Arduino

Equipo de ICStation presentar el proceso de bricolaje de ICStation Lilypad Arduino compatible en detalles. Puedes seguirnos a DIY su propio Lilypad.Necesitas el siguiente componentes:ICStation tablero del PWB Lilypad PCB placa de circuito compatible
Plantillas para bricolaje tableros del circuito de soldadura.

Plantillas para bricolaje tableros del circuito de soldadura.

Esto es Consejo para cualquier persona que hace o con componentes superficiales del montaje en PCB.Se basa en el acceso a un cortador del laser, así que si no tienes uno, la mirada ahora...I cortar una plantilla plástica en el laser, alinear con los
Circuitos de SILC: Alto rendimiento silicona conductora

Circuitos de SILC: Alto rendimiento silicona conductora

GOMA CONDUCTORA DIVERSIÓN! Construcción impermeable, usable, hinchable, resistente al calor, baja resistencia, transparente, circuitos Indestructible!Además de que es realmente fácil de hacer y requiere pocos materiales exóticos!El objetivo es abrir
Mindflex EEG con datos por Bluetooth

Mindflex EEG con datos por Bluetooth

El Mindflex (y Mindflex Duel--el hardware pertinente se supone que es lo mismo) juguete le permite controlar la altura de una bola con la concentración mental. Voy a explicar cómo instalar un módulo Bluetooth de $10 para hacerlo en un auricular Bluet
Escudo de ECG para Arduino

Escudo de ECG para Arduino

Recientemente hice shield para arduino que puede medir ECG, respiración, finalmente después de algunos cambios en el PCB y el código, EEG y EMG. Gran ventaja de este escudo es la posibilidad de hacer fácilmente en casa. El escudo está equipado con pa
EEG diadema "Coral"

EEG diadema "Coral"

estoy trabajando en una serie de diademas de fantasía electroencefalografía (EEG) para un juego planetario de la ciencia. El tema del juego puede ser la acidificación de los océanos, y estas vendas están adornadas con clips 3D impresos que se parecen
DIY ECG usando LabVIEW y Analog Discovery 2

DIY ECG usando LabVIEW y Analog Discovery 2

En este Instructable le mostrará cómo hacer un casero electrocardiógrafo (ECG). El objetivo de esta máquina es amplificar, medir y registrar el potencial eléctrico natural creado por el corazón. Un ECG puede revelar una gran cantidad de información a
La señal de vuelta bicicleta bricolaje

La señal de vuelta bicicleta bricolaje

Muchos de nosotros usamos bicicletas para ir al trabajo y el ocio, y muchos de nosotros sufren largos y oscuros inviernos así! Si es el caso, probablemente tienes un par de brillante frente y luces traseras, que te manchas mucho más fácil para los co
BRICOLAJE acero inoxidable soldar limpieza / electrolítico

BRICOLAJE acero inoxidable soldar limpieza / electrolítico

Cuando el acero inoxidable se calienta a temperaturas de soldadura, da un montón de bonitos colores - oro, rojo, púrpura, azul - dependiendo de las temperaturas. Éstos vean bien, pero si desea que su acero inoxidable parecen como acero inoxidable nue
Terminó de bricolaje solo tubo de vacío amplificador

Terminó de bricolaje solo tubo de vacío amplificador

Para aquellos que quieren tener el cálido sonido de un amplificador de tubo de vacío, cuando tocar la guitarra o simplemente escuchar música, pero pueden darse el lujo de comprar un amplificador de tubo caro, este instructable es para ti. Este instru
BRICOLAJE soldadura potente Extractor de humo

BRICOLAJE soldadura potente Extractor de humo

Hola todos, en este Instructable le mostrará cómo crear un poderoso bricolaje soldadura Polygee de Extractor con dos fans, este proyecto está completamente hecho de chatarra.¿Sabes qué? respirar los vapores de la soldadura es peligrosa para la salud!
Coche de energía: Bricolaje Banco de energía

Coche de energía: Bricolaje Banco de energía

Hola amantes del bricolaje...!!!!!!Hoy vamos a hacer un banco de energía por reciclaje de batería de litio (batería de teléfono móvil viejo) y caso de coche de juguetePaso 1: requisitosIr y recoger los elementos siguientesBatería de ion de litio (de