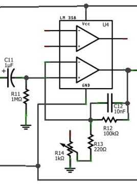
Paso 7: Etapa 5-1 hertzio HPF y ganancia de 83-455

El propósito principal de esta sección, sin embargo, miente debajo de este, con el 220Ω resistencia y potenciómetro (pot para el cortocircuito). Este op-amp es un amplificador no invertir, y tiene una ganancia de G = 1 + R12/(R13+R14), (ignorando el 10nF condensador, ya que es un valor pequeño y no contribuye mucho a la ganancia). El potenciómetro es un resistor variable - cuando la entrada está conectada al pin de primera y la salida a la segunda, convirtiendo el limpiaparabrisas cambia su resistencia linealmente entre 0 y 1000 ohmios. Esto significa que cuando el bote se gira hacia la izquierda, la ganancia de este circuito es G = 1 + R12 /(R13 + 0) = 1 + 100 k / (220 + 0) = 455. Cuando se gira hacia la derecha, la ganancia es G = 1 + R12 /(R13 + 1000) = 1 + 100 k / (k 1 + 220) = 83.
Recuerde, esta ganancia de 83-455 en la parte superior la ganancia 89.2 x del amplificador de instrumentación. Amplitud de la onda alfa varía de persona a persona, de unos 10 a 30 uV. Usando un valor medio de 20 uV, esto significa que la lectura de voltaje que puede ir desde 83 * 89.2 * 20e-6 = .148V a 455 * 89.2 * 20e-6 = .81172V. Una vez que has iniciado lecturas, ajustar el potenciómetro de tal forma que cuando no está moviéndose en todos los voltajes no fluctúan fuera de la pantalla (sobre 1V). No tiene que maximizarse tal que la amplitud es la más alta posible sin llegar a saturar - sólo sé si la haces muy pequeña, a aumentar el error incurrido en de lectura digital de los datos en la computadora.