Paso 8: Etapa 6 - filtro otro 60 Hz (y en el ordenador!)


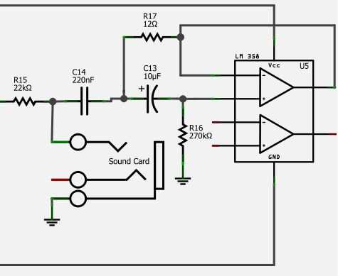
Para obtener los datos en la computadora, vamos a usar un cable de 3.5mm Macho a macho (este es el mismo final de tamaño como cualquier salida de auriculares). En el cable, el primero 2 muescas son los canales izquierdos y derecho, y el otro más abajo es tierra. Como se muestra en la imagen, debe conectar el extremo del cable entre los 22 k resistencia y 220nF condensador (la pinza de cocodrilo amarillo) y la base del cable a la línea de tierra de su circuito, la misma línea que conecta el electrodo de tierra (la pinza de cocodrilo rojo en la imagen). Le sugiero conectarse el otro extremo de las pinzas de los cables de puente, insertando en su lugar apropiado en el circuito. Conecte el otro extremo del cable en el puerto del micrófono del ordenador, y eres bueno para ir!
Ahora, en el código y configuración del electrodo.