Paso 83: Software: modo RF: embalaje datos









En este paso. vamos a hacer un tutorial completo de cómo un paquete de datos desde el PC es transferido a la mesa de pong de la cerveza. Asegúrese de utilizar los diagramas de flujo y tablas que han brindado en este paso, probablemente ayudará más que el texto escrito en este paso del comando.
Transferencia de datos desde el PC a la tarjeta de RF Master
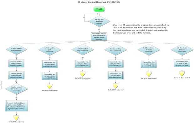
Todos los datos que se transfieren desde la PC para el PIC18F4550 en el tablero principal de RF se transfiere en paquetes de 64 bytes. Si necesitamos enviar 3 bytes de datos o 64 bytes de datos, siempre enviamos un paquete de byte 64 completo. El código USB realmente envía bytes total 65, pero un byte es el ID de informe y no la usamos.
Cada vez que iniciar un comando y enviar datos a la Junta de RF Master, los primeros dos bytes del primer paquete se utilizará para determinar qué función nos vamos a actualizar en la tabla. Esto significa que después de los bytes de comando, solo tenemos hasta 62 bytes de datos crudos de ese paquete solo. Si necesitamos enviar más de 62 bytes de datos crudos, nos vemos obligados a enviar otro paquete USB después de que el primer paquete ha sido recibido. El único comando que necesita para hacer esto es el comando Actualizar Grid.
Manejo de datos desde el PC y enviarlo a la mesa de beer pong
El nRF24L01 + módulo tiene una carga útil máxima de 32 bytes. Esto significa que cada paquete de 64 bytes que recibimos desde el PC, tendremos que enviar dos paquetes de byte 32 RF para transmitir todos los datos (que es si necesitamos usar más de 32 bytes. Si usamos 32 bytes o menos desde la USB paquete entonces sólo necesita enviar un paquete de 32 bytes RF). Los comandos de actualización anillos, Activar modo de RF y deshabilitar el modo de RF están contenidos en un paquete de 64 bytes de la PC, pero viendo como cada uno de los comandos use menos de 33 bytes de datos podemos incluir todos los datos que necesitamos en un paquete de 32 bytes RF.
En cuanto a los otros comandos, transmitir sólo el primer paquete de 32 bytes RF, esperar una confirmación de la Junta Auxiliar de RF y luego transmitir el segundo paquete de 32 bytes que contiene los últimos 32 bytes de datos desde el paquete recibido de la USB. Eso es todo, el resto es manejado por la mesa de pong de la cerveza.
Recepción de datos de la Junta de RF Master
Después de recibir un paquete desde el tablero principal de RF, la mesa de pong de la cerveza separará los primeros dos bytes en el paquete en una variable de 16 bits. Esta variable contiene el valor de comando que dice la tabla de pong de la cerveza Qué característica para actualizar. Una vez las cerveza pong mesa figuras hacia fuera que ha sido enviado comando esperará más datos llegar si hay viniendo más, entonces se analizan los datos recibidos y actualizar cualquier característica fue seleccionada.
Nota:
Se transmiten los valores de la velocidad de red LED brillo y desplazamiento en el comando de actualización anillos.
El comando Actualizar Grid y anillos de actualización, los valores de 16 bits se embalan en dos bytes separados en pequeño-endian formato. Cada una de sus cartas llenas de datos muestran un ejemplo de cómo los datos se embalan.