Paso 78: Software: combinar animaciones: animación en la detección de


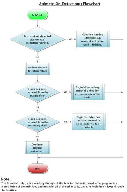
Cuando un jugador toma una taza de una vaina, esta función detecta y activar la animación de End_Blast(x). Dependiendo de qué lado de la taza fue recogida, la animación se 'dispara' hacia ese lado de la mesa de pong de la cerveza, concluir la animación y volver a la animación de Pong_Game().
Llamada a la función
Animate_On_Detection()
Posición de código de
Miscellaneous.c
Miscellaneous.h
Puesta en práctica
Se trata de una animación general que debe colocarse en la parte principal del programa. Esto permitirá la función actualizar las secuencias de animación cada vez que el programa recorra la rutina principal.