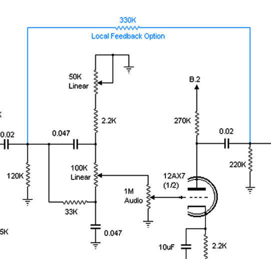
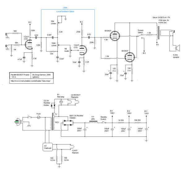
Paso 25: NFB Local opción, V0.4



Al leer acerca de las adiciones extrañas a la Fender Bassman (Ver AB165), me di cuenta de un Comentario sobre un bucle local Negative FeedBack en una de las etapas de ganancia. En teoría, esto debería añadir alguna compresión a la amp. NFB también ampliará la respuesta en frecuencia del amplificador.