Paso 9: El esquema previo

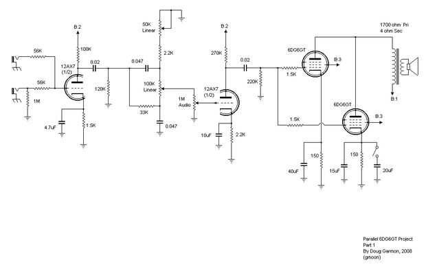
Allí primera etapa de preamplificación utiliza valores de amplificador de guitarra muy típico para la resistencia de la placa y el resistor de cátodo. Mucho del tono es formado aquí.
La segunda etapa del preamplificador es "goosed" un poco. Valores más conservadores aún podrían ser introducidos aquí. Esta retroalimentación será de amp en algunas configuraciones y exprime un tono bastante agresivo de sólo dos etapas de preamplificación. Ya que es controlable, estoy OK con eso, por ahora.
Para ambas etapas de preamplificación, pequeñas tapas de puente cátodo forjarán el tono en una dirección más brillante .
Uno o ambos de los casquillos de acoplamiento podrían cambiarse a 0.01 (vs 0.02) más agudos.
-En la reproducción repetida, este amplificador es un poco "pie pesado"; sin embargo, nunca se pone fangoso. Simplemente no tiene ardor máximos, excepto de la distorsión. Es más un Marshall-ish en lugar de un Fender-ish sonido (en realidad, es realmente más Supro-ish o ish Magnatone que Marshall...)
Pero tenga en cuenta la sección de entrada. Se trata de conexiones bastante típico para crear una variación de entrada con tres resistencias. La entrada de la parte inferior, que es una referencia de tierra, seguida por un resistor de rejilla tapón, tiene un sonido más «bassy». El conector de entrada superior utiliza la resistencia de 56K, junto con las otras dos para formar un divisor de tensión, atenúa la señal. Se trata de un un estándar esquema de entrada de "pad" de estilo Fender. La entrada del divisor pierde algunos "omph", pero parece conservar un poco más alta.
Más bien prefiero el tono de la defensa. En algún momento en el futuro, podría cambiar el acoplamiento y un par de las tapas de bypass para mejorarlo...
O yo podría dejarlo solo--jangly, ásperos, alto y agudos amperios son una moneda de diez centavos una docena. Podría ser divertido para mantenerlo como-es.
Otros Mods posibles
--En lugar de cambiar los valores de la la segunda etapa de preamplificación, podría añadirse un bucle de retroalimentación negativa. Esto sería bajar el tono de la "valiente-ness" un poco.
Retroalimentación negativa también puede ser ajustable. Un segundo control de "presencia", si se quiere...
(Nota: lo probé, pero el amplificador se convirtió en "farty", así que arrancado el bucle NFB enseguida.)