Paso 23: Actualización, V0.2

--El esquema entero es ahora un solo gráfico.
--Una de las resistencias de derivación cátodo power amp se ha reducido de 50uf a 20uF. Aún menos capacitancia es una opción...
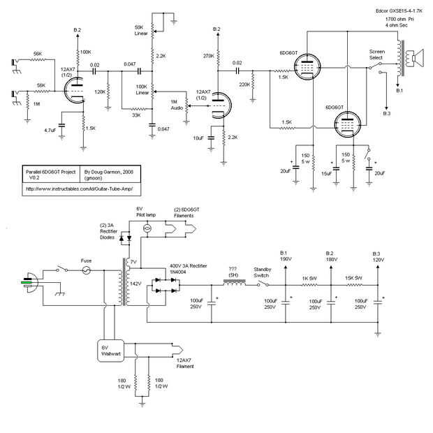
El interruptor de alimentación de la pantalla
Se ha añadido una fuente adicional para las pantallas de 6DG6GT: el transformador de salida Edcor tiene un toque de pantalla del 40%. Ahora esto es conmutable entre el viejo grifo B.3 PS y el tap del transformador.
Un poco de investigación confirma que una pantalla de pentodo de funcionamiento de un grifo de OT se está ejecutando en modo ultra lineal. Aunque no veo ninguna evidencia para apoyar la afirmación de ".. .una potencia de salida máxima igual o incluso mayor que la operación de pentodo terminante del tubo..."
De hecho, es definitivamente un sonido más suave, más suave, "woodier" (con alguna atenuación de volumen.) Alternando entre los sistemas antiguos y nuevos, el interruptor actúa, de una manera, como un simple impulso.
Por supuesto, usando la llave de la pantalla en los turnos de OT la corriente para las pantallas de B.3 a B.1...more actual recurrir a B.1 reduce el voltaje disponible en el B.2 para el preamplificador. Esto también puede explicar la disminución de volumen.