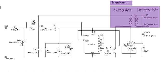
Paso 7: transformador

El transformador es la parte gris grande visible en la parte superior de la PCB. El transformador utilizado en esta unidad es muy probablemente un elemento personalizado. Es totalmente encapsulado, por lo que su construcción interna es desconocida, pero podemos hacer algunas suposiciones acerca de él. Tiene una resistencia primaria de menos de 2 ohmios y la resistencia de DC secundaria de unos 270 ohmios. Esto es consistente con lo que uno esperaría, como el más probable es que el transformador tiene un primario con un pequeño número de vueltas de alambre de calibre pesado y una secundaria de muchas vueltas de alambre más pequeños.
La inductancia medida de la primaria es 545uH, mientras que el del secundario es de 3,44 H. Si la construcción interna del transformador es tal que las bobinas primarias y secundarias están compartiendo la misma cantidad de flujo, (que es verdadera si ambas bobinas se hieren alrededor del mismo núcleo de alta permeabilidad, sin cualquier shunts magnéticos) entonces podemos hacer un cálculo aproximado de la relación. Esto se puede hacer basado en el hecho de que la inductancia de tal un inductor es proporcional al cuadrado del número de vueltas. El cociente de secundario a primarios inductancias es aproximadamente 6300, y así debe ser la relación de la raíz cuadrada de eso, dando una aproximación de 79:1 para la secundaria a la relación primaria.