Paso 3: Crear un esquema para un producto

Aquí hay algunos consejos básicos para ayudar en la creación de un esquema o parcial esquemático de una Asamblea electrónica. De ninguna manera es un tratamiento integral del tema, pero es una buena manera de empezar si eres nuevo en el proceso.
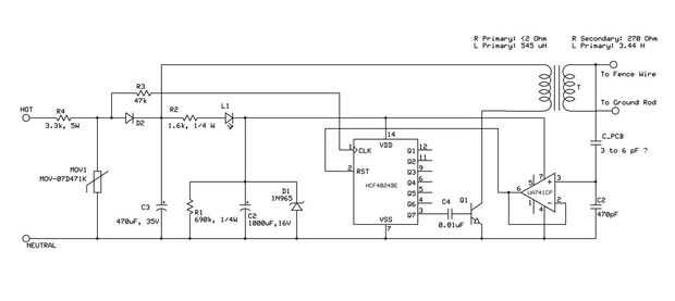
En el caso de este producto, pude finalmente armar un esquema completo. Este producto utiliza un PCB doble cara, por lo que todos los restos son visibles. Si el PCB es de múltiples capas sería mucho más difícil rastrear todas las señales.
Un buen lugar para comenzar es intentar determinar el fabricante y el número de pieza de como muchos de los componentes como sea posible. Es generalmente posible leer bastante de número de pieza del fabricante ICs para utilizar en la búsqueda de una hoja de datos. La hoja de datos le dará un buen sentido del propósito de la parte, de la que más puede teorizar sobre el funcionamiento de la unidad. La hoja de datos también proporcionará un pinout del componente, que ayuda enormemente en la creación de un esquema.
Si las marcas de componentes contienen el nombre del fabricante o un logotipo reconocible, es generalmente posible localizar un sitio web para la empresa y la búsqueda de la hoja de datos. Algunos sitios de fabricantes son mejores que otros para la búsqueda hojas de datos. Sitios de web del fabricante de componentes electrónicos también pueden tener notas de aplicación relacionadas con sus productos y cómo utilizarlos adecuadamente y también pueden ser una riqueza de información.
Si usted tiene un número de pieza pero no sé el fabricante, siempre puede intentar entrar en Google. He encontrado que generalmente ello en muchos sitios, pero a menudo son los que se especializan en hojas de datos y no del fabricante propio sitio web. Parece que muchos de estos sitios son de países extranjeros, y a menudo no es sencillo obtener la hoja de datos. Generalmente trato de ver si estos sitios por lo menos pueden proporcionar el nombre del fabricante, y si lo hacen entonces intento ir a su sitio directamente para obtener una hoja de datos.
Algunas partes, como resistencias, tienen el valor escrito en ellas o representados con códigos de color. De esta información y la aparición de la pieza misma, puede identificarse la parte. Asimismo, condensadores la mayoría tienen algún tipo de marca en ellos indicando la capacitancia y posiblemente también de la tensión nominal.
Usted puede encontrar algunas piezas de encargo. Puede nunca determinar todas las especificaciones de dichas piezas y se tiene que especular o tratar de llegar a algo cerca por métodos indirectos.