Paso 11: Circuito Descripción - Offset nivel; Circuitos de disparo

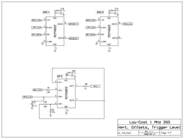
Un DAC de mismo tipo también establece el nivel de disparo ajustable. Ya que el CAD puede producir tensiones de 0V a 4.096V, mitad de OP3 esta escala hasta la gama completa necesaria de 0 a 5V. La segunda mitad está configurada como un comparador de lazo abierto, es decir, un op-amp sin ningún circuito de realimentación y en consecuencia muy alta ganancia. Es alimentado por el nivel de activación en un lado y la tensión de entrada ADC1 por otro. Este circuito será de carril a la tensión de alimentación positiva cuando la señal de entrada excede el umbral de disparo muy ligeramente y carril de tierra cada vez que la señal de entrada es solamente suavemente más bajo que el umbral. En otras palabras, proporciona una señal de disparo digital que alimenta la entrada del disparador de la lógica de la muestra.
En el circuito de presente el alcance sólo puede desencadenar en el canal 1. Esto no es realmente una grave limitación, el usuario simplemente debe decidir que desea desencadenar en antes de conectar el alcance a su circuito de la señal. Al mismo tiempo, reduce en componentes, tamaño y costo (por lo menos dos ICs más y algunos elementos discretos).