Paso 9: Descripción - interfaz analógica del circuito

En primer lugar, la señal se atenúa por un factor de 4. Esto aumenta el rango de máxima tensión a 20V. Puesto que los circuitos posteriores no pueden lidiar con voltaje negativo (para mantener el circuito simple, el ámbito de aplicación tiene sólo un único + fuente de 5V y no negativa del suministro), la única forma de medir señales negativas debe les cambio con una tensión de offset programable proporcionada por un convertidor de digital a analógico (véase página siguiente). De esta manera el ámbito de aplicación puede mostrar voltajes entre - 12V y + 20V max.
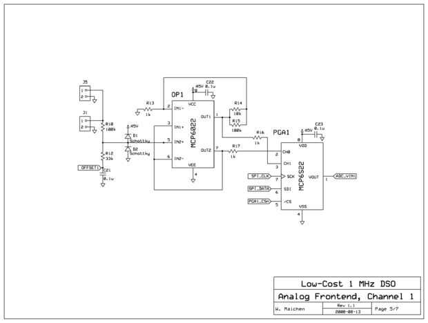
Los dos diodos actúan como protección de entrada, ninguna señal al preamplificador que superan cualquiera de recorte + 5V o 0V por más de un diodo de la gota.
El preamplificador OP1, un MCP6022 de Microchip, produce dos copias almacenadas de la entrada de la señal, uno
con ganancia 1, uno con ganancia 10, que pueden ser seleccionados en la fase posterior. Aparte de amplificación (la ganancia = versión 10), este buffer también es necesario porque la siguiente etapa no reacciona amablemente a un circuito de entrada con una impedancia muy alta (es decir, demasiado poco conducir fuerza) - oscilaciones salvajes sería el resultado (por supuesto tuvo que probar esto experimentalmente y de hecho bastante "interesante" pero no realmente utilizable comportamiento fue el resultado). El MCP6022 tiene un producto de aumento de ancho de banda de 10 MHz, por lo que a una ganancia de 10 podemos esperar aproximadamente 1 MHz de ancho de banda - más que suficiente porque nuestra tarifa de la muestra ya nos limita a menos.
La impedancia de entrada de nuestro osciloscopio - determinado por el atenuador de la entrada - es 133 kOhm. Me hubiera encantado hacerlo 1 MOhm por lo que uno podría utilizar estándar 1:10 sondas que necesita esta impedancia a trabajar, pero la entrada capacitancia de OP1 es demasiado alta, haciendo la resistencia de atenuadores de entrada demasiado grande limita el ancho de banda demasiado. En mis experimentos un divisor MOhm 1 dio lugar a un miserable 60 kHz de ancho de banda total, mientras que el diseño actual proporciona alrededor de 400 kHz (que coincide muy bien con la limitación de velocidad de muestra - vea Teorema de Nyquist). Menos todavía puede utilizar una sonda estándar de 1:1, y en cualquier caso no recomendaría aplicar tensiones mayores que 20V a este diseño. (Nota: recientemente he diseñado un circuito de compensación simple que permite que 1 MOhm impedancia, así como mayor ancho de banda (1 MHz) - vea el paso siguiente para más detalles).
La segunda etapa de la cadena de señal es un amplificador de ganancia programable (PGA). Elegí el MCP6S22 de Microchip, que ofrece un producto de aumento de ancho de banda de hasta 12 MHz (otra vez, más que suficiente) y cuenta con ajustes de ganancia seleccionable de 1, 2, 4, 5, 8, 10, 16 y 32. La mayor ganancia configuración resultada bastante propensa a las oscilaciones (la hoja de datos ya advierte sobre eso, pero todavía tenía que tratar), por lo que mi diseño único utiliza ganancias de hasta 10. Junto con el preamplificador y el atenuador que da un total de ganancia van desde 0.25 hasta 25, suficiente para la mayoría de las aplicaciones. Lo mejor de todo, no hay piezas móviles (como relés)! La PGA tiene dos entradas seleccionables que utilizo para cambiar entre las dos copias de la señal amplificada previamente, y se comunica con el microcontrolador a través del bus SPI.