Paso 2: Fuente de alimentación para los dados


Si el usuario desea portabilidad de los dados, el transformador de la verruga debe reemplazarse con una batería adecuada, decir una pila de 9V.
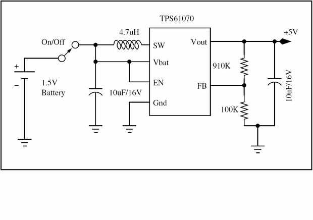
Existen otras opciones para la batería, por ejemplo, para ser capaces de operar los dados de una sola batería AA o AAA, un regulador lineal normal no funciona.
Derivar + 5V para el funcionamiento de dados, un convertidor DC-DC de tipo adecuado debe ser utilizado. Figura ilustra un + 5V fuente de alimentación conveniente para la operación de dados desde una batería de 9V de la pared y la otra figura muestra el diagrama esquemático para un + fuente de alimentación de 5V de una 1.5V baterías de tipo AA o AAA con un TPS61070 DC-DC convertidor.