Faraday para la diversión: Una electrónica dados al (12 / 12 paso)

Paso 12: sé que quieres más

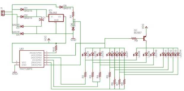
¿
Un dado electrónico con una pantalla? Pero jugar muchos juegos que necesita dos dados que dices. OK, sé que quieres. Aquí está lo que he estado tratando de construir. Tengo el PCB para esta nueva versión preparada, a la espera de tiempo libre completar el código y probar la Junta.

Voy a publicar un proyecto aquí una vez que se completa...

Hasta entonces disfrutar de los dados solo...

Artículos Relacionados

Una caja de luz para camping impulsado por una electrónica de cámara vieja

Una caja de luz para camping impulsado por una electrónica de cámara vieja

Al aire libre puede ser oscuro, ninguna luz alrededor y buscando su bebida dentro de la tienda. Y no eres capaz de encontrarlo. Qué un escenario horrible.Por supuesto puede utilizar cerillas, velas, linternas de gasolina que apesta o utilizan caja de
Arduino para principiantes y básicos electrónica Kit cartilla

Arduino para principiantes y básicos electrónica Kit cartilla

aprendí que una de mis sobrinas tuvo un interés en la programación.  Ella estaba trabajando con la robótica en el colegio y tiene una pasantía de verano donde tuvieron Arduinos.  Creo que ella fue capaz de pedir prestado un Arduino para experimentar
Herramientas para el aficionado de la electrónica

Herramientas para el aficionado de la electrónica

Si eres nuevo en el mundo de la electrónica, permítanme ser el primero en darle la bienvenida. Hay muchos buenos recursos disponibles para ayudarle a comenzar. Para una lista de recursos recomendados, consulte el paso 4. Pero una vez que encuentre el
Un alambre de laberinto con una electrónica giro

Un alambre de laberinto con una electrónica giro

aquí es un SIMPLE y realmente proyecto de diversión electrónica usted puede hacer en casa. No necesitas hacer un tablero de circuito impreso que lo hace todo mucho más fácil!Estoy seguro que has jugado "laberinto de alambre"... (también llamado
Combina la nueva escuela (iPad, myRIO, LabVIEW) con la vieja escuela (MIDI, unidades de disquete) para crear la mejor banda electrónica - myFloppyDriveOrchestra

Combina la nueva escuela (iPad, myRIO, LabVIEW) con la vieja escuela (MIDI, unidades de disquete) para crear la mejor banda electrónica - myFloppyDriveOrchestra

¿Tiene cualquier disquetera vieja escuela ahí? Haz hacking! Transformarlos en una orquesta electrónica!!!!Siendo uno de los mundos más populares tecnología DIY proyectos, unidades de disquete Musical son nada nuevo. Sin embargo, myFloppyDriveOrchestr
Cómo hacer una electrónica proyecto del corazón de San Valentín

Cómo hacer una electrónica proyecto del corazón de San Valentín

Una para KIT de este proyecto está disponible en: RSH electrónica.DESCARGAR esto:* Versión PDF Descargar de esta página*Decorazón San Valentín descargar plantillaeINTRO:Este proyecto parpadea 18 LEDs en tres tipos diferentes y usted puede utilizar és
Bola electrónica dados

Bola electrónica dados

Este simulador electrónico de dados es un reemplazo para dados y otras jugadas en juegos de mesa. Fue diseñado con dos objetivos en mente. En primer lugar, además de simular dados, deben ser capaces de generar números aleatorios de otras distribucion
Arduino electrónica dados

Arduino electrónica dados

Materiales necesarios:7 luces de LedPresione el botón10 cablesresistencias de 8protoboardArduino unoPaso 1: LEDConseguir 7 luces led y construirlas en un patrón de H en el protoboard así que hay 3 LED en cada lado y uno en el centro.Paso 2: resistenc
Cómo hacer una estación de carga para la electrónica de

Cómo hacer una estación de carga para la electrónica de

¡ Hola chicos! esta semana hice una electrónica estación de carga. Después del video el enlace en la descripción para ver donde comprar desde el fabricante original. O simplemente hacer su propio!
Cómo escribir una buena electrónica Instructable

Cómo escribir una buena electrónica Instructable

Este Instructable fue inspirado principalmente por mis aportes sobre en la clínica, que, si no han oído hablar de él, es un hilo del foro donde se puede ir a pedir ayuda a criticar sus proyectos. Por lo general ser voluntario ayudar con proyectos rel
Electrónica para principiantes, estudio guía, capítulo 1

Electrónica para principiantes, estudio guía, capítulo 1

Hola,Soy Kareen, soy estudiante y estoy cursando la Licenciatura en tecnología de la electrónica. Decidí que la mejor manera de aprender es compartiendo lo que me acabo de enterar; me da una oportunidad para realmente entender al tema si tengo que ex
Cómo reutilizar una lámpara fluorescente compacta muerto y obtener libre electrónica

Cómo reutilizar una lámpara fluorescente compacta muerto y obtener libre electrónica

cómo llegar a electrónica gratis este muerto "lámpara fluorescente compacta" hay tantos electrónica allíhay transistores, resistencias, transformador de audio, condensadores, diodos... etc.el objetivo de este proyecto fresco es reciclaje muerto
Conseguir un acceso SD-ranura para tarjetas en la impresora Mendel90, además de cobertura electrónica

Conseguir un acceso SD-ranura para tarjetas en la impresora Mendel90, además de cobertura electrónica

si usted tiene una impresora 3D Mendel90, estás usando la tarjeta SD y mover entre la impresora y el ordenador todo el tiempo, tienes probablemente también notó que la colocación de la ranura de la tarjeta no es realmente grande. Uso una micro SD no
Paquete de batería externa para caja fuerte electrónica.

Paquete de batería externa para caja fuerte electrónica.

¿Qué sucede cuando la batería interna está muerta y usted perdió su llave maestra para abrir tu caja fuerte electrónica? Mierda eso es lo que sucede!Para negar tal mal instalo una batería externa para permitir el cambio rápido cuando se agotan.Paso 1