Paso 6: Programando el microcontrolador



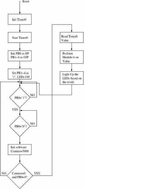
El controlador está programado en C usando el compilador AVRGCC y aquí se muestra el diagrama de flujo.
También, aquí se muestran los bits del fusible para el controlador.
Solía STK500 programa mi Tiny, pero usted puede hacer referencia a este Instructable si prefiere un programador AVR Dragon: