Paso 1: Características y aplicación

* la fuente del circuito a través de conector usb
* 3 modos de funcionamiento giratorio entre lógica leen, salida de pulso, salida de pwm
* larga pulsación (aproximadamente 1,5 seg) gira a través de los 3 modos de funcionamiento
* p1.0 verde original led como indicador de modo, de - sonda,-salida, parpadear - pwm
punta de prueba lógica
* logic probe rojo - Hola, verde - bajo, ninguno - flotante
* parpadeando de rojo / verde de sonda lógica en pulso continuo Lee > 100hz
* 4 LED amarillo muestra detectada frecuencias en 8 pasos, parpadeando amarillos indican alta gama (es decir, paso de 5-8)
* muestra detecta frecuencias de pulso de 100 hz + 500 hz, 1 khz +, 5 khz +, 10 khz +, 50 khz +, 100 khz +, 500 khz +
para el no continua solo pulso ráfagas, los leds rojo / verde permanece encendida y pulso posterior cuentas aparecen gradualmente en los leds, contará pulsos hasta 8
salida de pulso continuo, ajuste de frecuencia
* indique p1.0 verde original
* 4 LED amarillo muestra salida pulso frecuencias en 9 pasos, amarillo intermitente indica alta gama (es decir, paso de 5-8)
* salida de pulso de frecuencias de 100hz, 500hz, 1khz, 5khz, 10khz, 50khz, 100khz, 500khz, 1mhz
* corto botón gira las 9 posiciones de frecuencia diferente.
salida de pulso continuo, ajuste de pwm
* indique p1.0 original verde led parpadea
* igual que el anterior modo de operación, excepto valores de pwm están Mostrar (y configurar) en vez de frecuencia
* 4 LED amarillo muestra salida pwm porcentajes en 9 pasos, parpadeando amarillos indican alta gama (es decir, paso de 5-8)
* pwm porcentajes de 0%, 12.5%, 25%, 37.5%, 50%, 62.5%, 75%, 87.5%, 100%
* corto botón gira la configuración pwm diferentes 9.
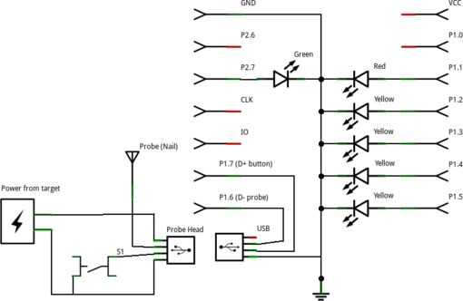
esquema
el esquema se compone de dos partes, en la que están conectados a través de un par de conectores usb. la izquierda esquemática muestra añadidos a la llave del EZ430 con un tablero F2012. el esquema de la derecha es la cabeza de punta de prueba lógica y debe ser construido desde cero.