Paso 7: Circuitos: IR



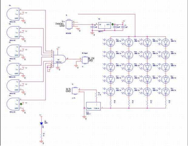
El primer paso para armar el tablero infrarrojo es conectar el regulador de potencia, los condensadores de potencia filtrado y el power led y la resistencia que va con él. Ver las notas en la imagen para obtener una referencia de la ubicación de estas piezas. La imagen de diseño tiene todos los elementos marcados.
Una vez que el regulador y el led de potencia en adelante y conectar una fuente de alimentación de 6V y de tierra a la Junta (el pin central del conector DF5 es 6V de entrada). El LED deberá encenderse. También Compruebe la junta con un multímetro para que obtener 5V desde el regulador.
A continuación, usted querrá conectar el anillo exterior de LEDs IR, las resistencias de 82 ohm, TIP122, 4,7 k resistencia y el encabezado DF3 que lleva la señal de transmisión. Hacer una verificación de continuidad antes de conectar nada, ya que estas partes van a sacar una buena cantidad de corriente.
Una vez que estás seguro que todo se suelda correctamente el gancho encima de la fuente 12-17V y la tierra. También necesitará un generador de señal para probar esto, así que si no tienes una espera hasta el tablero de localización está trabajando para probar esta parte. Para probar, establece el generador de señal para crear una onda cuadrada de 36,7 kHz 0-5V en ráfagas de 11, 10 veces por segundo. Conecte las salidas del generador de señal a la entrada de señal de transmisión en el tablero. Utilizar un osciloscopio para comprobar el voltaje a través de las resistencias de 82 ohm. Debería ver la misma señal se cayó a través de las resistencias.
Ahora la soldadura en el chip de la puerta NAND y la otra cabecera DF3 los seis receptores IR (parte de PNA4601). Una prueba básica es utilizar la misma configuración exacta como antes y Compruebe la señal de salida. Si va alta en sobre el borde de la cuarta de los impulsos de 11 y permanece alta hasta poco después de que los 11 pulsos fin está trabajando. Una vez que tengas una tarjeta de segunda puede probar distancias estableciendo una junta para transmitir y verificar la señal de salida en la Junta receptora.