Paso 30: Construir el controlador: diseño




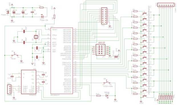
Dos tableros separados de la elección fue una buena decisión. La matriz de cierre se tomó casi todo el espacio de la placa de circuito. No habría mucho espacio para el micro controlador y otras piezas.
Que no tenga exactos mismo placas de circuito impreso como que, ni quiera organizar sus componentes de manera diferente. Intente colocar todos los componentes en la placa de circuito para ver cual diseño mejor ajusta a su placa de circuito.