Paso 2: Esquema y teoría de operación

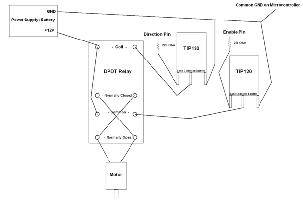
El motor está conectado a ambos normalmente cerrado y normalmente abierto (en reversa) lados del relé. Esto en efecto revierte el cableado cuando el relé esté activado o desactivado.
Ya que el microcontrolador no puede producir bastante corriente suficiente para conducir el Relais - un transistor (TIP120) se utiliza para encender y apagar.
La "Base" de la primera TIP120 el "perno de dirección" - encenderlo y apagado cambia la dirección del motor.
Un TIP120 segundo cambia energía común en el relé. Se utiliza para encender y apagar el motor.
La "Base" de la segunda TIP120 es el "Pin habilitar" - convirtiéndose en causas el motor para funcionar.
El pin enable puede encenderse y apagarse muy rápidamente para el control de velocidad PWM (modulación de anchura de pulso).
Los pines de control están conectados al microcontrolador por medio de resistencias de 220 ohmios para limitar la corriente.
La mínima tensión para este circuito es determinada por el voltaje de "recolección" del relé. Esto aparece como 9.6v - pero lo encontré a la función correctamente tan baja como unos 7.5v.
No te preocupes si el esquema no tiene total sentido. Iremos a través de todas las conexiones una por una.