
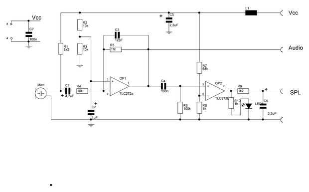
Se basó en un TLC272 doble Op-amp y lo hizo muy bien.
Una de las personas reacciona aunque estaba preguntando si lo había hecho ningún análisis de ondas sonoras con él. Lo hice no porque el circuito no fue significado para eso: lo puramente pretendía convertir un cierto nivel de sonido a un nivel analógica que como tal le dio una indicación para el nivel de sonido total.
Sin embargo ese circuito también puede utilizar como un preamplificador, simplemente tocando la señal de salida del OP 1.
Pero por supuesto es un poco mejor hacer un diseño de PCB decente para ella, pero como siempre me gusta experimentar un poco, decidí construir el circuito un poco diferente. Para quienes no quieren soldar. La tapa armónica de Freetronics es muy similar a éste
Lista de materiales (Lista de materiales)
Esto es lo que se necesita:
1 micrófono elektret
R1 -2 k 2
Precisión R2 - 10k
Precisión de R3 - 10k
R4 - 10k
R5 - 1M
R6 - 100k
R7 - 68k
R8 - 1k
R9 - 1k 2
R10 - 1k
C1-4, 7uF
C2-1uF
C3-12pF
C4 100nF
C5-2, 2uF
C6-2, 2uF
C7-100nF
Grano de ferrita de L1
LED
IC1-TLC272
8Pins DILfoot
imprimir encabezado 4xSIL
En relación con R2 y R3: resistencia real no es tan importante como ambas resistencias son iguales. 2x12k o 2x15k funciona igualmente bien.
Lo mismo pasa con R7 y R8. Es más sobre la proporción que sobre el real valor un 47 vs k un 680R funciona igual de bien.
Los condensadores más grandes no necesariamente tienen que ser los condensadores electrolíticos, pero si eso es lo que tiene... Indica la polaridad
L1 no es realmente necesario, pero junto con C5 ayuda a mantener limpia la línea de alimentación.
Este amplificador de micrófono se basa en el opamp doble TLC272.
El primer opamp es utilizado como un amplificador. La tensión de offset en la entrada positiva se establece en medio Vcc con R2 y R3. La ganancia de lazo se establece a 100 R5 y R4. Hay un filtro de paso alto acoplamiento AC para el opamp 2 º C4 y R6. Se utiliza el segundo opamp como comparador: R7 y R8 determinan una sensibilidad nivel de 71 mV (con 5 voltios Vcc). El retardo en el filtro RC en el SPL salida es 3ms (150 + 1200) * 2, 2uF en que 150 es el interno tire hacia arriba del TLC272.
SPL es el nivel de presión sonora. También hay una salida de audio para micrófono amplificado. Como la señal de audio es DC acoplado, la señal moverá alrededor de 1/2 Vcc
El Vcc máxima es aproximadamente de 10 voltios, pero si se utiliza con por ejemplo el Arduino, el Vcc debe ser igual a la de la Arduino. La tensión mínima que necesita el Opamp es 3 voltios. También he probado un opamp TL072 que se supone para ser adecuado para circuitos de audio, pero mis resultados con los no eran tan buenos como con el TLC272