Paso 2: Las directrices




Pautas básicas para el diseño de un PCB mi manera
Para hacer mis diseños manejable, seguir unas sencillas normas:
- Este método de diseño es adecuado para todo tipo de 0,1" perfboard excepto Veroboard (ver las muestras en la primera foto).
- Todo diseño se hace desde el punto de vista del lado de componente, es decir, que "busca a través de" la Junta para ver las pistas de interconexión; y números de pin del IC en sentido antihorario. Se establece por el águila.
- Todos los componentes y pistas del alambre deben ser presentadas en una cuadrícula de 0,1". Puede, por supuesto, ignorar esta pauta y tiene pistas entre los agujeros, pero esto hace falta más difícil.
- Sólo se pueden utilizar ICs y conectores con 0,1" perno espaciamiento, aunque he hecho diseños perfboard pentawatt poder de configuración ICs por compensación de los pernos.
- Para reducir los errores de cableado y trazado de circuito y falla encontrar más fácil, tanto como sea posible, intentar colocar todas las resistencias y condensadores paralelos entre sí.
- Cables de puente se pueden agregar de la misma manera como sería agregar pistas al costado del componente de un PCB doble cara.
- Ya que podemos utilizar alambre desnudo para los puentes, los componentes no deben colocar sobre ellos. Si no puede ser ayudado, es mejor utilizar cinta aislante sobre el puente durante el montaje del PCB.
- Para evitar la posibilidad de cortocircuito accidental, resistencias/condensadores nunca se montan verticalmente (también parece feo!).
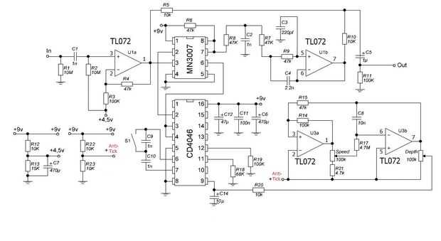
- El diseño final no sólo debe ser funcional pero deben tener buen aspecto (ver la muestra... de ambos lados... Para cualquier persona interesada es una tabla de efectos de guitarra Zombie Chorus (el esquema incluido es de un sitio web ruso). Usted no encontrará este PCB tamaño o más pequeños en cualquier lugar).
Nota: estas son mis propias pautas que me ayudan a lograr los resultados que yo quiero es decir profesional funcional PCB que son fácil de encontrar fallos o modificar. Cada uno de ustedes tendrá sus propias metas y finalmente hará sus propias pautas, pero para empezar, usted necesita tener algo. Usted puede utilizar libremente mía.
Último y más importante de todo es: nunca Conecte componentes juntos para un proyecto sin un PCB de diseño (incluso si se dibuja en un pedazo de papel). Las razones son muchas, pero lo más importante es si algo sale mal o si quieres mejorar en el diseño, no tiene ninguna referencia a cómo usted cableado los componentes además el diagrama de circuito (esquemático). Tienes por delante una tarea larga y tediosa.













