
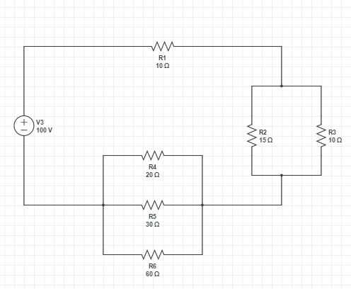
Ingenieros mecánicos requieren algunos conocimientos básicos de circuitos, electricidad y conceptos para trabajar multiplataforma con ingenieros eléctricos, electricistas, ingenieros informáticos y otros profesionales afines. Este Instructable uno ayudar a resolver y aprender uno de los fundamentos de circuitos eléctricos. Trabajaremos a través del proceso de resolver un circuito con una fuente de tensión individuales y conjuntos de resistencias en serie y paralelo.