Araña de Terra: Robot de reparación autónoma (6 / 11 paso)

Paso 6: Añadir Base y montar electrónica

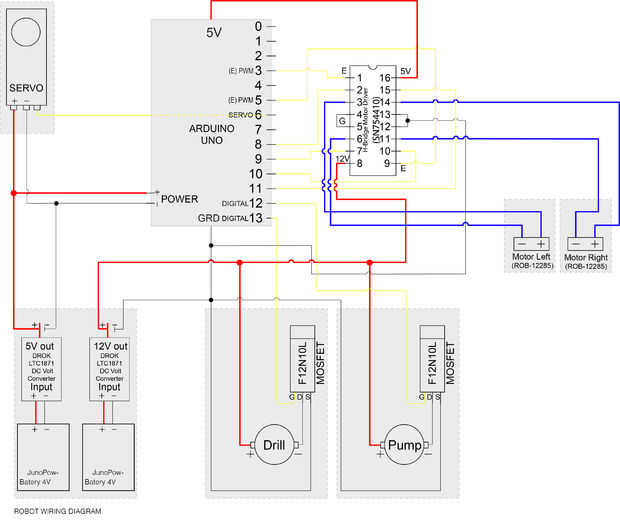
Puede ser útil hacer todo el cableado de la base antes de conectar las patas. Los componentes principales de esta Asamblea son la Arduino Uno, baterías recargables, bomba peristáltica, controlador inalámbrico XBee y motor servo. Vea el diagrama sobre cómo conectar cada uno de estos componentes.

Artículos Relacionados

ROBOT de CONTROL MANUAL / autónoma (mediante la técnica de la fusión de sensores)

ROBOT de CONTROL MANUAL / autónoma (mediante la técnica de la fusión de sensores)

DTMF o doble frecuencia múltiple de tono es ingenioso poco controlantes máquinas con su teléfono móvil. Este instructivo usted, amable lector muestra cómo hacer un más barato que la suciedad DTMF controlada robot que puede funcionar autónomamente, ye
Robot de reparación rover

Robot de reparación rover

Robot de reparación de Rover es mi inspiración, después de leer sobre la misión de actualización y reparación de telescopio espacial Hubble en 2008-2009. Llegué a una realización a largo plazo misión sería posible pronto. Comencé el diseño de un robo
Swarmscapers: Robots de impresión 3D móvil autónoma

Swarmscapers: Robots de impresión 3D móvil autónoma

Swarmscapers es un mes 2 proyecto de larga investigación realizada en el estudio de Máquinas de arquitectura creativa , impartido por Jason Kelly Johnson y Michael Shiloh en el California College of the Arts en el Laboratorio de Arte Digital. Es una
K-9 2.0. Perro Robot controlada y Autónoma de WiFi.

K-9 2.0. Perro Robot controlada y Autónoma de WiFi.

NOTA:En el paso 22, he publicado una actualización, explicando algunos recientes cambios y mejoras que he hecho, principalmente al sistema eléctrico de K-9 y sensor de matriz que puede encontrar útiles.CaracterísticasAcrílico diseño y resistente made
ROBOT de modo DUAL => (autónomo / MANUAL CONTROL)

ROBOT de modo DUAL => (autónomo / MANUAL CONTROL)

DTMF o doble tono multi frecuencia es ingenioso poco controlantes máquinas con su teléfono móvil. Este instructivo usted, amable lector muestra cómo hacer un más barato que la suciedad DTMF controlada robot que puede funcionar autónomamente, yeh! así
Robot de AAA (autónoma analógico Arduino)

Robot de AAA (autónoma analógico Arduino)

la AAA Robot es un robot perfecto para principiantes. Es versátil, fácil de construir y discute muchos de los temas entre deben aprender, incluyendo pero no limitado a interruptores de transistor, motor de sensores analógicos de nad. Este Instructabl
Cómo hacer un baloncesto autónoma jugar robot utilizando un iRobot Create como base

Cómo hacer un baloncesto autónoma jugar robot utilizando un iRobot Create como base

esta es mi entrada para el iRobot Create desafío. La parte más difícil de todo este proceso para mí fue decidir lo que el robot se iba a hacer. Quería demostrar las características interesantes de la creación, mientras que también agrega en algún est
Línea autónoma DIY seguimiento con obstáculos evitando Robot (Rover)

Línea autónoma DIY seguimiento con obstáculos evitando Robot (Rover)

ADVERTENCIA: HACER SU COMPUTADORA BRILLO BAJO, PORQUE ESTE PROYECTO EMITE UN ALTO NIVEL DE GENIALIDAD QUE PUEDE DAÑAR TUS OJOS :D 3:)Este proyecto participó en RoboCup 2015 Egipto Local concurso y el premio "mejor diseño" con mi equipo Abdelrahm
Robot autónomo del Autonavigation (Arduino)

Robot autónomo del Autonavigation (Arduino)

Hola,Esta es una guía paso a paso para construir un robot de navegación autónoma. Utilizamos el microcontrolador de Arduino para el control de este robot. Contamos con dos programas diferentes para este robot. El primero permite que el robot conducir
Para empezar con el ATMega328P

Para empezar con el ATMega328P

En el movimiento de Internet de las cosas , personas en todo el mundo conectan sus cosas – TV, mascotas, plantas de interior incluso - a internet y transmitir a todo tipo de datos.Si vas a ser parte de ese movimiento, o quieren incursionar en prototi
Mejorado el Robot araña

Mejorado el Robot araña

Siempre estoy buscando un nuevo proyecto para hacer en mi taller de robótica para niños. Mientras que robots araña son intrigantes, casi todos ellos son o demasiado complejas que implican 10 + servos o manera demasiado presupuesten para mi taller. En
Mini Robot Platform

Mini Robot Platform

El objetivo de este proyecto es desarrollar un chasis miniatura para experimentar con robots de enjambre muy básico. La inspiración principal es fantástico proyecto MIT de James McLurkin la http://www.ai.mit.edu/projects/ants/de principios de los 90.
Circuitos especialistas 3D Robot impreso brazo

Circuitos especialistas 3D Robot impreso brazo

Me enteré acerca de especialistas de circuito (CS) cuando hago algunas investigaciones para mi Robot de reparación de Rover. La empresa ofrece el mejor motor de servo para el precio, y lo hice un instucables en cómo modificar estos motores servo. Pue
Hacer un robot escarabajo miedo

Hacer un robot escarabajo miedo

Grupo 18 +.¡ Hola! Este robot era originalmente un control remoto de juguete llamado el Scarab. Había quitado la tripa y substituido los cerebros con el EZ-B Bluetooth Robot controlador.¿Por lo tanto, usted quiere hacer un robot para flipar de tu nov