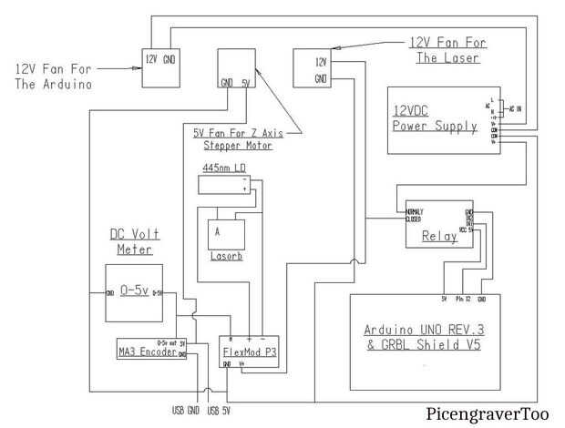
Paso 5: Cableado de los componentes y ajustes de amplificador de diodo láser





Ya que estamos utilizando un Flexmod P3 para controlar la intensidad del láser, aquí es el manual que explica cómo configurar correctamente. Manual de Flexmod P3 El bloqueo tiene que ser

a V + y el segundo 7 arrancar demora deben deshabilitarse por soldadura

juntas en el tablero Flexmod P3.
Es valorar de entrada de tensión está entre 5vdc-24vdc para que usar una fuente de alimentación 12vdc 12.5a máximo de salida en esta compilación. Ya que estamos alimentando el ventilador del disipador de calor y ventilador de enfriamiento de /Arduino grbl escudotambién con esta fuente de alimentación, nos gusta tener amplificadores adicionales para que los fans no frenar cuando energía del láser diodo sube y atrae a más amperios.
La configuración que usamos en

es umbral de 150 mA y 1.4a en completo 5v voltaje de modulación. Esto era para el diodo de NDB7875 9 mm Nichia que utilizamos. Este diodo es capaz de mayor salida de potencia, pero bajamos los amperios máximo para hacerla más confiable y para la gama de energía que necesitábamos para esta construcción particular.
En esta configuración que estamos recibiendo aproximadamente 2W salida máxima utilizando un AR recubiertos lente de vidrio de 3 elementos. El umbral de 150ma nos da un puntero láser agradable a línea en el material para nuestro punto de partida grabado.
También recomendamos usar un Lasorb para la protección de ESD . Estos diodos son caros y aprendimos nuestra lección no con un Lasorb en nuestros años de experiencia en el uso de diodos láser. Cuando consiguen estática sorprendido, se convierten en muy caro LED
:-(