Paso 2: El paso a paso o monoestable
El primer modo es llamado el paso a paso, o monoestable, porque el pin 3 (salida) irá para como quiera, pero sólo una vez. Cuando el contador de tiempo funciona hacia fuera, la salida se pone en bajo y espera a que otro acontecimiento del disparador comenzar otra vez, estabilizar en un único Estado (off). Un buen ejemplo de este concepto es un sensor de luz.
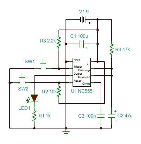
Primero vamos a ver el circuito esquemático a continuación, y luego podemos descifrar lo que está sucediendo más tarde.

Empuje el SW1 y el LED se ilumina por un corto tiempo y luego se apaga. El tiempo permanece encendida se encuentra multiplicando los valores de R4 y C2 y se expresa en segundos. El tiempo no es exacto, y como cualquier valor es muy grande o muy pequeño, el error aumenta. Un potenciómetro de una magnitud similar a pero en lugar de R4 te dará mayor control sobre el tiempo. Al final, la única manera de saber la hora exacta es realmente la hora con un reloj.
Valores más grandes para R4 y C2 aumentará el tiempo que el LED permanezca encendido. ¿Por qué? Bien vamos a tomar un vistazo más de cerca lo que está sucediendo. (Ahora sería un buen momento para revisar el diagrama de bloques de función del paso anterior). Antes de que presionamos SW1, el pin 3 de salida es baja y R3 tira la señal en el pin 2 (trigger) de alto, por lo que el LED está apagado y se mantiene de esa manera. Presionamos SW1 y shorts la señal del pin 2 GND, que activa el comparador dentro. Si el voltaje en el pin 2 es menos de 1/3 de la tensión de la fuente, el comparador activa el flip-flop que pin de salida 3 alto. Ya que es nuestra fuente de + 9V, solo nos falta pin 2 al sentido menos de + 3V, 0V en tierra es más que suficiente. Así que ahora el LED se enciende. Ahora ¿qué?
C2 condensador inicialmente está vacía antes de presionamos SW1 porque está conectada al pin de descarga 7, que esencialmente se conecta C2 directamente a tierra internamente y lo drena. Cuando presionamos SW1 y el flip-flop se activa, se corta la conexión interna a la descarga pin 7 y C2 se pueden cobrar a través de R4. Esto es donde tenemos nuestro contador de tiempo. Si el recipiente (grande C2) es grande o es pequeño el flujo que utilizamos para llenar (grande R4), toma más tiempo para llenar el C2. Cuando el voltaje a través de C2 alcanza 2/3 del voltaje de la fuente (para + 6V aquí), se activa el segundo comparador conectado al pin 6 de umbral, el flip-flop de conmutación hacia el estado original, apagando todo. C2 está conectada otra vez internamente para descargar el pin 7 y desagües a 0V, listo para el disparo siguiente.
En cualquier momento entre pulsar SW1 y C2 llegar a 2/3 voltaje de la fuente, si pulsamos SW2, se corta la conexión a restablecer pin 4, que hasta ahora ha tenido alta debido a R2. El pin de reset hace exactamente eso, efectivamente el flip-flop de conmutación hacia el estado original, apagando el LED y el drenaje C2.