Paso 3: Paso 3: el esquema

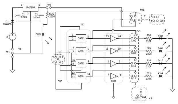
He subido el esquema para que puedas descargar a Visio (que es la) que tuvo acceso). Si usted no quiere, he añadido una foto de ella. Creo que su muy fácil de seguir. Lo único que cambia entre el esquema y el producto final es la situación de la IC. No reubiquen les del diagrama tan fácil seguir la lógica (espero...).
Se puede organizar el circuito en cualquier posición que desee, sólo estoy dando yo utilizado. Como se puede ver, ningún componente de la lujo fueron utilizado.
Recuerde, los "triángulos" en la parte inferior la conexión equi-potencial, o masa común del circuito.
He añadido algunas etiquetas dentro de la comprensión para ayudarle a entender lo que cada grupo de pines va a hacer para usted:
- P01 - puente para ser utilizado como el interruptor de encendido.
- P02 - puente para conectar módulos.
- P03 - puentes para ser utilizado para activar o desactivar I.C.s (desconecta) y seleccione la combinación de la lógica.
- G - jumpers para conmutar energía para sólo una de las puertas.
- NO - puentes que selección entre salida directa o invierten.
Antes de que nada malo suceda, estos son las puertas que se han probado y el propósito de este proyecto:
7400 - puerta del NAND
7402 - ni puerta
7404 - no puerta (es decir, inversor)
7408 - y de la puerta
7432 - o puerta
7486 - puerta XOR
La familia o la tecnología que desea utilizar está bien siempre y cuando los pines mantiene igual.
.... La lógica está ahí, el esquema está ahí, ¿qué le falta? Oh sí, permite iniciar ya!













