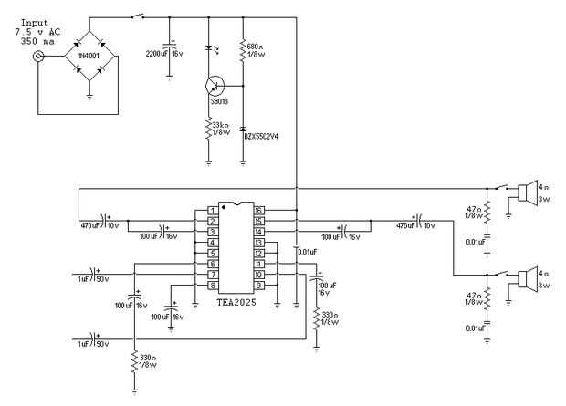
Paso 9: Seguimiento cuarto



En el cuarto trazo busqué la hoja de datos para IC primero y en comparación con el trazo de la hoja de datos como trazó para asegurarse de que tenía las clavijas correctas, y luego he guardado la foto bajo un nuevo nombre.
Esta vez me fui de la foto, la hoja de datos, para el esquema, rebotando entre los tres para asegurarse de que todas las conexiones estaban correctas en el esquema.