Toast-R-reflujo: Tostadora otra conversión de horno de reflujo (2 / 8 paso)

Paso 2: Consigue todas las piezas necesarias

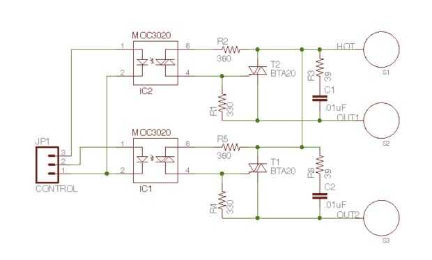
Se necesita:

1. un horno tostador
2. un tablero de potencia de Toast-R-reflujo
3. un tablero de regulador del Toast-R-reflujo
4. una pantalla LCD de OpenEVSE RGB o un escudo de AdaFruit RGB LCD
5. un termopar de tipo K
6. una "fuente" con un conector de barril de 2,1 mm, de 7-12 VCC centro positivo

Artículos Relacionados

Otra conversión de tina de baño

Otra conversión de tina de baño

Para mí, verano de todo sobre largos días, largos por las noches, cervezas alrededor del fuego, disfrutando de la naturaleza, trabajado duro y dormir menos.Hacer por las noches un éxito, buen mobiliario es una necesidad, aprendí.Por supuesto, usted p
Hackear un horno tostador para soldadura de reflujo

Hackear un horno tostador para soldadura de reflujo

como conseguir más serio en mi hobby de la electrónica, necesito trabajar con componentes SMD más. Algunos paquetes de componente son muy difíciles o imposibles de soldar con un soldador tradicional. Para resolver este problema, he decidido hackear u
Hacer su cara

Hacer su cara

aquí es la idea: es mala cuando la gente va a una fiesta de Halloween 'como sí', pero qué pasa si usted tenía una máscara de sí mismo. Ahora, eso sería impresionante.Durante un tiempo he querido hacer esto, pero estaba renuente a hacer un molde de mi
Caso de efecto de guitarra y fuente de alimentación de la válvula

Caso de efecto de guitarra y fuente de alimentación de la válvula

se trata de una fuente de alimentación y el chasis para un pedal de efecto guitarra basada en la válvula. Yo fui averiguar esto cuando fui para la progresión se muestra no era necesariamente la orden tomé--lo que sigue es una ruta idealizada, remaste
Guían de principiantes para aviones de Radio Control

Guían de principiantes para aviones de Radio Control

Este instructivo pretende familiarizarle con el funcionamiento básico de los aviones de Radio controlada. No es una guía completa de todo sobre el tema, su destinada a informar al lector sobre lo que participa y ayuda elegir el avión adecuado para us
Una sierra de mesa precisa de una sierra de mano eléctrica

Una sierra de mesa precisa de una sierra de mano eléctrica

esta foto es de 1972.  Me muestra usando una sierra de mesa que hice con una sierra de mano eléctrica, también conocido como una sierra circular.Algunos dirán, "¿por qué molestarse?" ya que ahora puede comprar una sierra de mesa de bajo costo pa
BRICOLAJE de Ouija!

BRICOLAJE de Ouija!

Siempre he amado las tablas ouija, he tenido por lo menos 4 de ellos. Me gusta el look de madera hecho a mano los mejores; la clase más popular puede adquirirse en tiendas de juguete--no sé cómo me siento acerca de eso.He decidido hacer mi propia, ot
Jardín de hadas mágico con un presupuesto de hadas

Jardín de hadas mágico con un presupuesto de hadas

Me han estado viendo el "Jardín de hadas" y cayó perdidamente enamorado de la idea de un jardín de fantasía diminuto. Hice dos de estos para el dia de las madres, sin gastar casi nada! Como sabéis también me encanta "Hasta" ciclo... as
Mo Betta albóndigas suecas y salsa de crema

Mo Betta albóndigas suecas y salsa de crema

Relincho, no son albóndigas de su IKEA sino algo mo mejor. Tocino de Mo! Estas albóndigas se infunden con tocino para que sean especiales.Preparado con una salsa de crema de pan que lo hace aún más delicioso.PRECAUCIÓN: no trate de comer cantidades m
Cocinar 6 individualizado pequeñas granos (es decir, cómo no comer las sobras mismo aburridas toda la semana)

Cocinar 6 individualizado pequeñas granos (es decir, cómo no comer las sobras mismo aburridas toda la semana)

el problema:En el pasado he hecho un lote grande de granos el domingo y luego les comen toda la semana.  El problema es que hace una semana muy monótono...   Sin embargo, no tengo tiempo para cocinar granos todos los días - debe ser una vez o dos vec
Colgante de tentáculo de arcilla de polímero!

Colgante de tentáculo de arcilla de polímero!

Hi!Este instructable le mostrará cómo hacer un colgante de tentáculo de arcilla de polímero.  La inspiración de esta pieza es un amigo de un amigo había publicada un colgante precioso tentáculo en su muro de facebook, y apareció en mi muro.  Fui a et
Brillan en la oscuridad macabros Ghosties

Brillan en la oscuridad macabros Ghosties

con Halloween a la vuelta de la esquina, es hora de levantarse sus decoraciones.  Ahora, usted puede comprar brillan en las oscuridad las estrellas, pero ¿por qué no alegrar tu windows/ropa/llaveros con algunos brillan en la oscura Ghosties macabros?
Convertir un eléctrico tanque de agua a un calentador de madera al aire libre

Convertir un eléctrico tanque de agua a un calentador de madera al aire libre

recientemente desarrolló un interés en la soldadura y así empezó a buscar un proyecto de soldadura. Con el invierno a la vuelta de la esquina comenzó a Instructables buscando inspiración calentador de madera al aire libre. Montón de grandes ideas y e
¿Repostería de tocino

¿Repostería de tocino

alguna vez ha deseado podría tener tocino sobre la marcha? Sé que tengo. Confía en mí tratando de conducir con grasa de tocino en los dedos sólo conduce al desastre. Seguro que podría ponerlo en una galleta, pero que es tan común. Por qué no combinar