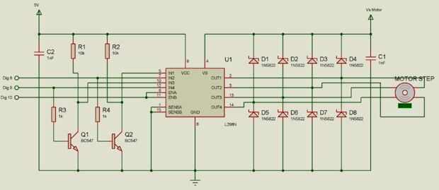
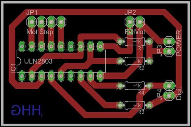
Paso 8: Diseño electrónico












En este paso les muestro los circuitos se emplearon para el desarrollo del prototipo, los interruptores simulan los fines de carrera, no olviden revisar los datasheets de los conductores, esto para determinen si son capaces de mover los motores vayan a ocupar.