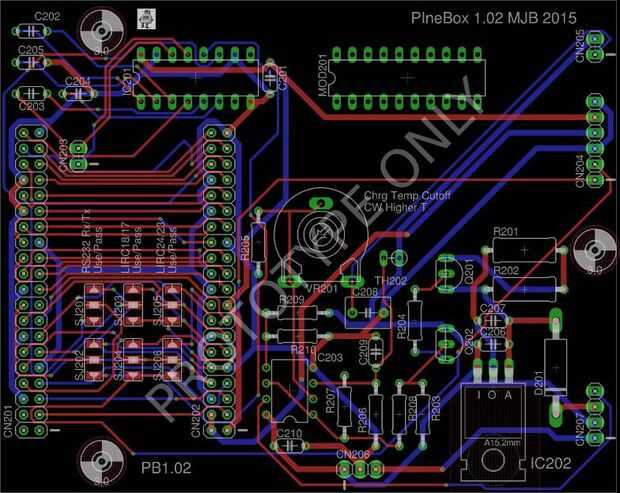
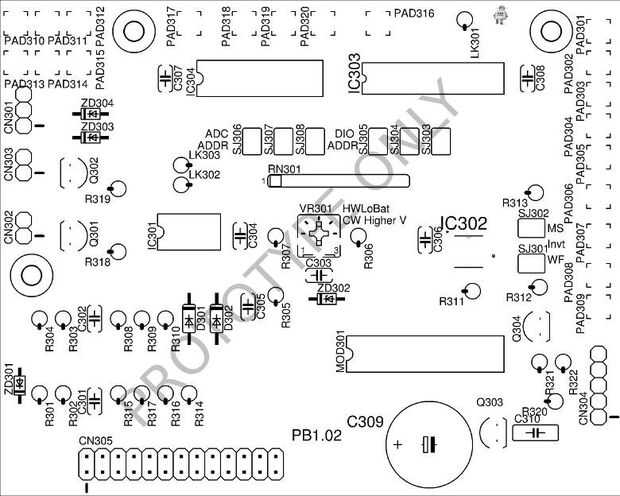
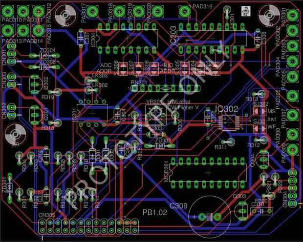
Paso 30: Diseño de PCB








Hay muchos tutoriales en maquetar tablas con en formato EagleCAD, así que a saltar ese paso.
Hay algunas consideraciones mecánicas en cuanto a donde cosas deben ser en cuanto a conectores, los agujeros de montaje y componentes de alto (que puede necesitar inclinar apagado/mentira horizontalmente fuera del tablero). Algunas partes pueden terminar siendo instalado en el reverso del PCB, para mayor comodidad.
Aparte de eso, la limitación de 10x8cm de la versión gratuita en formato EagleCAD y el pequeño espacio en un dispositivo portátil, significa que el diseño se extiende sobre 3 (bueno, 4) los tableros y en lugares muy bien embalado en.
El diseño no puede ser perfecto, pero si eso prototipo sucia arriba funcionó, representa una buena oportunidad! Y siempre hay hilos modernas si es necesario.
Rastros de alimentación y señal son tan amplio como sea posible antes de enrutamiento sea difícil/imposible.
Encendí la capacidad para dirigir en cualquier dirección en cualquier capa, para maximizar las posibilidades de una ruta de éxito.
He añadido algunas zonas "no permitida/restringir" alrededor de los puentes de soldadura para evitar pistas pasando por el centro, aunque la máscara de la soldadura se supone que es, que no presiono mi suerte en aquél.
En algún espacio de repuesto en el PCB cuarto incluí una versión ligeramente modificada "oficial" de la Junta de arranque SMD. No cuesta nada extra... Tire.
Estos diseños están actualmente con una casa de Consejo, y la etapa final de construcción y ajuste llevará a cabo cuando los PCB volver... pero eso es para otro instructivo, en que punto una lista de esquema completo corregido/piezas serán incluida.