Paso 4: microprocesador


También hay muchos configuración y funciones de limpieza realizada por el microprocesador. Las funciones generales realizadas por el microprocesador como se describe a continuación.
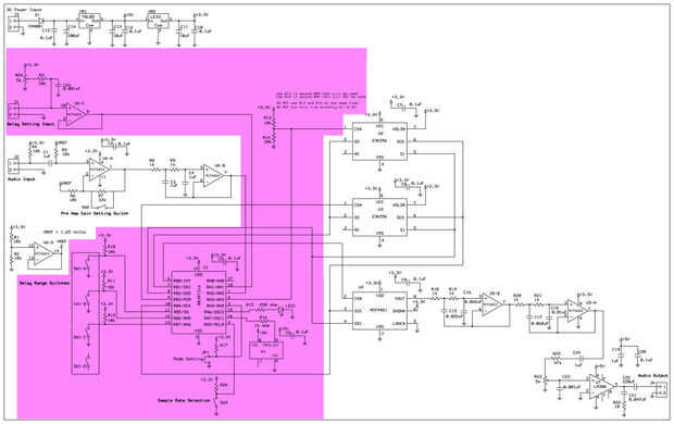
Análogo a la conversión Digital
El microprocesador contiene a un ADC interno que tiene una resolución de 10 bits, pero se utilizan solamente 8 pedacitos del valor. Se descartan los dos bits menos significativos del valor.
Hay dos entradas analógicas, leídas por el microprocesador durante el bucle principal del programa. Uno es la entrada de audio, y el segundo es el retraso.
El retardo de entrada es un análogo que determina cuánta demora hay entre las señales de entrada y salidas. 0 voltios corresponde a 0% de retraso de la escala completa, y VDD corresponde al 100% de retraso de la escala completa. El valor que se lee se utiliza para calcular la dirección de la RAM de la tardía muestra que se reproducirán.
Amplificador operacional U6-C se utiliza para amortiguar la tensión de entrada de retardo con el conector de A/D de microprocesador. El valor analógico de la entrada de retardo puede ser generado por un potenciómetro que permite ajustar el voltaje en este pin, proporcionando una demora de 0 segundos a escala completa. Esto permite una cantidad de retardo fijo para fijar fácilmente. También puede ser útil utilizar una señal externa para controlar el retraso. Todo tipo de efectos extraños de sonido puede ser producido por la entrada de ajuste de retardo con diferentes formas de conducción. Por esa razón, mi diseño también incluye un conector para permitir que una fuente externa se utiliza para conducir el retardo de configuración de entrada. El esquema muestra el retraso ajuste potenciómetro R24 con el limpiaparabrisas conectado a la entrada del U6-C a través de un resistor de k 10, R3. Con el R3 en el lugar, la señal externa que se introduce vía el conector todavía puede conducir el amplificador operacional de entrada, incluso con el potenciómetro conectado. C24 ayuda a filtro de paso bajo la señal de entrada de retardo.
Maestro de Bus SPI
El micro se comunica con los chips RAM y DAC usando el interfaz de comunicaciones SPI. El micro está configurado como maestro, y los chips RAM y DAC son dispositivos esclavos. Todas las comunicaciones SPI son por tanto iniciadas y controladas por el microprocesador.
Determinar la escala retrasar el fraguado
El rango de retardo de escala completa es configurable mediante el establecimiento de las 3 entradas digitales ya sea altas o bajas. Esto permite al usuario seleccionar un rango de escala completa que es más pequeño que el tamaño de búfer de RAM total. R10, R11 y R12 se utilizan para sacar las entradas digitales. Interruptores S1-A, B S1 y S1-C son un cuádruple interruptor DIP. Cuando cualquiera de los interruptores están cerrado, la entrada digital correspondiente se tira poco.
La tabla incluida aquí muestra los valores de retraso diferentes escala posible basado en el ajuste del interruptor, la frecuencia de muestreo y la capacidad de memoria RAM,
Determinar la configuración de RAM
El microprocesador también determina si el sistema está configurado para uno o dos chips de RAM. R13 resistencia debe ser utilizado si se utilizan dos fichas. Cuando el circuito está encendido primero, el microprocesador lee la línea como entrada. Si la línea es alta, el software está configurado para dos chips de RAM, y la dirección utiliza internamente está configurado para eso. La línea se utiliza para la señal de chip select para el segundo chip de memoria RAM en dicha configuración. Si sólo hay un chip para ser utilizado, tire de la línea de baja usando R14. Sólo uno de estos resistores (R13 o R14) debe rellenarse al mismo tiempo, dependiendo de la cantidad de RAM se utilizan fichas. Estas líneas necesitan ser configurado por atar a alta o baja a través de una resistencia de valor grande (10k fue utilizado aquí), de lo contrario podría dañarse la línea al microprocesador.
Oscilador de
El micro puede operar con un máximo de 20MHz de la frecuencia de reloj. Aquí se utiliza un oscilador externo de 20MHz (X1). Todos los circuitos aquí es correr de 3, 3V, pero el oscilador es parte 5 voltios. R16 resistencia se coloca en serie entre la salida del oscilador y el reloj del microprocesador de la entrada limitar la corriente que puede conducir el 3.3V powered microprocesador sin ningún problema. Dentro del microprocesador, la tensión de los pulsos de reloj es a 3.3V, y así no se daña la entrada del microprocesador.
Condensador C6 es un capacitor de bypass para el oscilador.
Indicador LED
LED1 se utiliza a relampaguear códigos de estado o error al usuario. R15 se utiliza para limitar la corriente a través del LED. Condensador C5 es un capacitor de bypass para el microprocesador.
Funciones del Pin de microprocesador
Esta es una lista concisa de la función realizada por cada pin del microprocesador
Pin 1
Entrada de audio. Se trata de una entrada analógica del microprocesador que muestrea el audio de la entrada.
Pin 2
Configuración de RAM entrada, RAM2 Chip seleccionar. En el poder hasta esta línea es una entrada, utilizado para indicar la configuración de RAM. Alto = 2 chips de memoria RAM, bajo = 1 chip de RAM. Si se usan dos chips, esta línea entonces esté en una salida que utiliza el chip seleccionar línea por el microprocesador para activar la comunicación SPI con el segundo carnero
PIN 3
Ajuste del modo de. Se trata de una entrada digital que se utiliza para determinar si el programa entrará en modo normal o el modo de prueba. La línea se lee después de encender, y el modo seleccionado ejecuta el código. Alto = funcionamiento normal, bajo = modo de prueba.
Pin 4
Tasa selección de la muestra. Se trata de una entrada digital que se utiliza para determinar si la frecuencia de muestreo debe ser 11025 Hz y 8000 Hz. alto =, = bajo. Esta opción sólo tiene efecto durante el funcionamiento normal, y puede ser cambiado en cualquier momento durante la operación.
Pin 5
Toma de tierra (VSS)
PIN 6
Chip select para DAC. Esta línea es una salida que es baja por el microprocesador para activar la comunicación SPI con el CAD.
PIN 7
Entrada de datos serie. Datos de entrada al microprocesador. Esta línea es la entrada de datos desde otros dispositivos SPI al microprocesador.
Pin 8
Datos en serie a. Salida de datos del microprocesador). Esta línea es la salida de datos de la
microprocesador a los otros dispositivos en el bus SPI.
PIN 9
Chip select para RAM1. Esta línea es una salida que es baja por el microprocesador para activar la comunicación SPI con el primer carnero
PIN 10
SCLK. Reloj para comunicaciones SPI. Esta línea es el reloj utilizado por los dispositivos SPI. Es generado por el microprocesador y controla la sincronización de datos hacia y desde dispositivos en el bus SPI.
PIN 11
Selección del rango de retardo de entrada A (bit menos significativo)
Pin 12
Selección del rango de retardo de entrada B
PIN 13
Selección del rango de retardo de entrada C (bit más significativo)
Perno 14
VCC (+ 3, 3V de alimentación para el microprocesador)
PIN 15
LED indicador salida. El LED se utiliza como indicador en modo de prueba.
Pin 16
Oscilador entrada. Un oscilador externo de 20MHz se utiliza para conducir este pin.
PIN 17
Sin usar
PIN 18
Retrasar el ajuste entrada. Se trata de una entrada analógica del microprocesador que lee la configuración de retardo
entrada.