Paso 8: Diseño de oscilador de puente de Wein

Teníamos que generar dos señales: una para la frecuencia de transmisión utilizada para probar nuestro circuito y uno para actuar como la señal de cambia, cos(B) en el diagrama de bloques. Existen varios diseños del oscilador, incluyendo el diseño de doble T, osciladores de cambio de fase y el diseño de puente de Wein. Elegimos utilizar un oscilador puente de Wein ya que produce la salida limpia de la sinusoide.
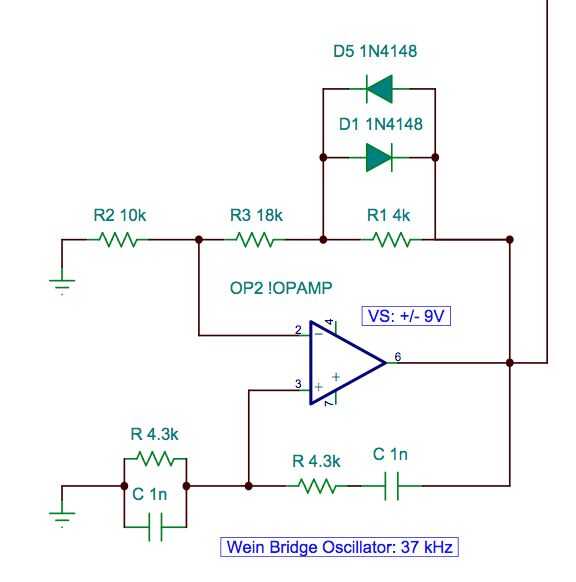
La frecuencia de oscilación se puede ajustar fácilmente por templar dos pares de valores de RC, o por conectar un potenciómetro doble con suficiente nivel de detalle en el rango deseado. La frecuencia de oscilación es 1/(2*pi*R*C), donde R y C son específicamente llamados "R" y "C" en el esquema arriba. R2, R3 y R4 son elegidos de forma que R3 es un poco menos de 2 * R2 y R3 + R4 es un poco más de 2 * R2. Los diodos actúan como medida estabilizadora, asegurando la oscilación.
Nuestros valores fueron para el oscilador que sirve como el cambiador de frecuencia fueron R = 4.3kOhms y C = .001uF, correspondiente a una frecuencia de oscilación a 37 kHz. Las medidas de frecuencia estaba muy cerca de la frecuencia (calculada). Para el oscilador en el circuito que transmite queríamos una frecuencia de oscilación que entraba dentro del ancho de banda de nuestro receptor. La frecuencia central de nuestro receptor fue 40kHz, por lo que elegimos R = 3.9kOhms y C = 0.001uF para una frecuencia de oscilación nominal de 40,8 kHz.