Detector de ultrasonido. Electrónica que expanden tu percepción auditiva (4 / 13 paso)

Paso 4: Esquema completo

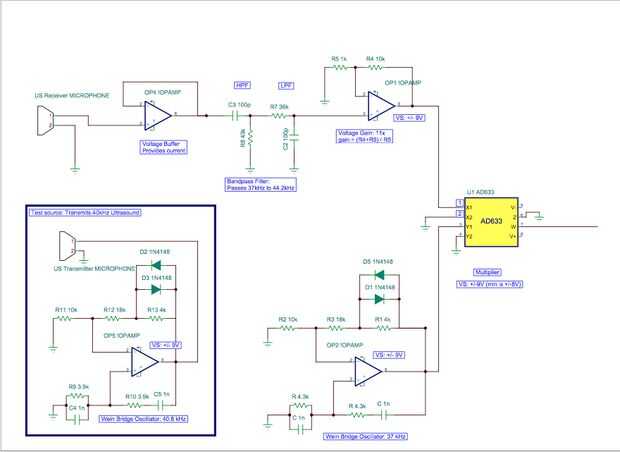
El esquema de arriba muestra nuestro diseño completo en dos páginas. La salida de la multiplicadora en la primera página se alimenta en a la entrada de la LPF en la segunda página. La parte crítica es el circuito receptor ultrasónico, que toma una señal ultrasónica y salidas de señal de audio. Elementos opcionales incluyen el transmisor ultrasónico (encajonado en la parte inferior izquierda) y una potencial fuente de alimentación (caja en la parte superior derecha) para ayudar a aquellos de ustedes que quieren hacer el circuito portátil.

Artículos Relacionados

Cómo solucionar sonido en electrónica que cayó en el agua

Cómo solucionar sonido en electrónica que cayó en el agua

casi hace un año, agua cayó en mi ipod y el sonido ya no funcionaba... podía escuchar sonidos cuando conecto mis auriculares, pero no puedo oír nada sin ellos!más tarde, mi tía me dijo para poner mi ipod en arroz durante un par de días... no pensé qu
Cómo hacer un proyecto de electrónica que trabaja

Cómo hacer un proyecto de electrónica que trabaja

lo que quiero decir aquí es realmente muy simple. Simplemente esto, mantenerlo simple. Pero quiero construir un proyecto complicado que dices. A eso respondo rompe abajo en un grupo de proyectos muy sencillos, luego combinarlas todas. Ahora tiene su
AllSense: Una multi-herramienta electrónica

AllSense: Una multi-herramienta electrónica

en este instructable voy se que muestra cómo hacer un mini "cubo de información del ambiente" llamado AllSense. Este cubo le da información sobre su entorno. Dicha información incluye: la humedad, la temperatura, la presión de aire y eléctrico y
LEGO electrónica DL-44 Blaster (luz y sonido)

LEGO electrónica DL-44 Blaster (luz y sonido)

Actualización: este proyecto ya está disponible en Ideas LEGO --tan seguro apoyo si desea verlo a la venta en tiendas algún día!Construido originalmente para el año 2014 de día de Star Wars, les presento a un proyecto que he estado constantemente rev
Proyecto de electrónica bandejas

Proyecto de electrónica bandejas

Este Instructable está diseñado para cualquier persona que quiere organizar su laboratorio de electrónica, que es aún más importante en un entorno común donde la gente comparte un taller de electrónica. Hice estos para el laboratorio de electrónica e
Superiores / mejores tiendas de electrónica DIY y proveedores

Superiores / mejores tiendas de electrónica DIY y proveedores

en los últimos años he solicitado innumerables artículos en línea para diversos electrónica y proyectos de bricolaje. Ordenar cosas pueden ser un dolor - tedioso, frustrante y a menudo, excesivamente caro. Este es el primer Instructable debe leer ant
Cómo escribir una buena electrónica Instructable

Cómo escribir una buena electrónica Instructable

Este Instructable fue inspirado principalmente por mis aportes sobre en la clínica, que, si no han oído hablar de él, es un hilo del foro donde se puede ir a pedir ayuda a criticar sus proyectos. Por lo general ser voluntario ayudar con proyectos rel
Electrónica componentes salvamento

Electrónica componentes salvamento

Si los componentes electrónicos no están en tu tienda de electrónica local, probablemente sería rescatar piezas de aparatos electrónicos viejos. Salvado componentes sobre todo de aparatos viejos y dañados debido a no se moleste para manipular las eti
Establecer el lugar de trabajo de electrónica perfecta

Establecer el lugar de trabajo de electrónica perfecta

DIY es en mi sangre y por unos 6 años ahora he estado haciendo este trabajo. Tengo un gran interés en el trabajo de electrónica, prototipado, reutilizando y construcción. Trabajo es sólo diversión y calma si tienes un buen trabajo con todo lo que nec
Cómo reutilizar una lámpara fluorescente compacta muerto y obtener libre electrónica

Cómo reutilizar una lámpara fluorescente compacta muerto y obtener libre electrónica

cómo llegar a electrónica gratis este muerto "lámpara fluorescente compacta" hay tantos electrónica allíhay transistores, resistencias, transformador de audio, condensadores, diodos... etc.el objetivo de este proyecto fresco es reciclaje muerto
Más consejos de edificio de electrónica (en 21 más pasos más)

Más consejos de edificio de electrónica (en 21 más pasos más)

bastante recientemente escribí un bastante un conjunto de puntas de electronics ( Electrónica edificio consejos en 21 pasos más ).  Yo trabajó en él durante un buen rato y finalmente lo publicaron para lograr que se haga.  Pero ideas mantuvieron así
Construcción de una caja electrónica

Construcción de una caja electrónica

si alguna vez has querido poner un montón de electrónica en una caja Junta, o hacer un panel de control personalizado este instructable podría ayudar. Les mostraré cómo montado y por cable electrónica dentro de una caja eléctrica así como pienso mont
Industrial fuerza electrónica funda

Industrial fuerza electrónica funda

esto es una unidad de remitente de micrófono inalámbrico en una funda de cintura dura que hice para él.  Como un pastor de la parroquia, usar esto por lo menos una vez por semana.  Usted no puede usar un micrófono inalámbrico, pero podría ser esta fu
Consejo de recuperación de activos: Cómo hacer una evaluación de salvamento electrónica

Consejo de recuperación de activos: Cómo hacer una evaluación de salvamento electrónica

Después de hacer las rondas de mi 'hood durante mi tarde de domingo normal "Barrido de recuperación de activos", hacer una clasificación de la distancia, no sea que mi garaje se repleta de cosas. El siguiente tutorial es cómo decidir qué pila el