Control de dispositivos externos (es decir, máquina de café). (12 / 17 paso)

¿Paso 12: Adlib en el parallelport?

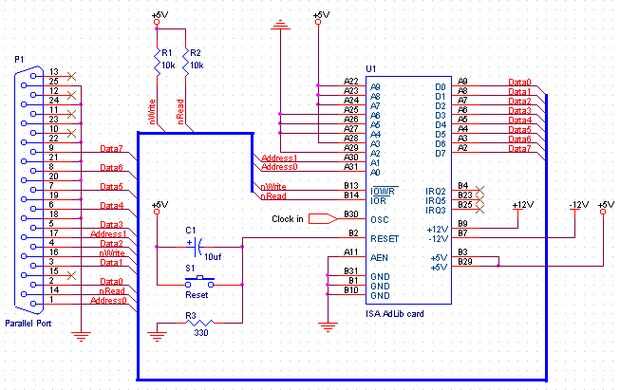
Vi este artículo (http://www.raphnet.net/electronique/adlib/adlib_en.php)
sobre conectar y viejo ocho (isa) bit tarjeta de sonido para el puerto paralelo. Entonces pensé que después de mirar las conexiones que tal vez que el Arduino, RPi, Beagleboard o como también podría ser utilizado. Sólo es cuestión de desarrollar el software. Probar esto bajo su propio riesgo. Entonces pensé que hay un montón de otras cartas legado ocho bits viejos que podrían ser utilizados (es decir serie, paralelo, disquete o etc.).

Información de Adlib:
http://www.o-Bizz.de/qbtuts/Mallard/sbfaq.htm

http://www.shipbrook.net/Jeff/SB.html

Artículos Relacionados

Hablan de LinkIt uno tutoriales - #3 a dispositivo externo

Hablan de LinkIt uno tutoriales - #3 a dispositivo externo

Espero usted seguido mis anteriores dos tutoriales uno de LinkIt y todo funcionó bien.Para este tutorial vamos a conectar un dispositivo externo (en este caso un LED (diodo emisor de luz)) a la Junta un LinkIt.Esto demostrará a controlar dispositivos
"Sentirse como una máquina de café de la Reina"

"Sentirse como una máquina de café de la Reina"

Esto es realmente remota controlada cafetera, pero mi esposa, Semone, lo llama su "sentir como una reina cafetera" porque ella puede comenzar sin levantarse de la cama en las mañanas.Biochemtronics..Paso 1: Cómo este proyecto surgió Como muchas
Arduino Sensor ultrasónico de nivel de agua para máquinas de café Espresso

Arduino Sensor ultrasónico de nivel de agua para máquinas de café Espresso

Tengo una máquina de café espresso muy bueno pero bastante viejo con un depósito de agua extraíble, el problema es que no proporciona una advertencia de nivel bajo de agua, así que no sé tal nivel de antes de quedarse sin agua! O al menos sin abrir l
¿3 máquina de café de la parte

¿3 máquina de café de la parte

eres enfermo de café instantáneo suave?¿Echas de menos el café de filtro sabor rico cuerpo completo cuando estás lejos de tu cocina?Aquí es cómo hacer una máquina de café del filtro de las probabilidades y termina. Es super fácil y rápida hacer en cu
Máquina de café de 18xx conocido como sifón o Gabeth

Máquina de café de 18xx conocido como sifón o Gabeth

Cafetera de vacío de wikiHola.En este instructable te voy a mostrar cómo construir tu propia máquina de café de sifón.Soy como el café y hacen de diferentes maneras... Y es real Steampunk. Con esta máquina me gustaría visitar conventos y diferentes f
Espresso / café máquina de café automática agua relleno de solo

Espresso / café máquina de café automática agua relleno de solo

Tenemos unos 50 personal de nuestra oficina, y una de las cosas que tengo que empezar el día es un café helado. Único problema fue el hecho que nadie nunca se llenar el depósito de agua. Haber jugado con arduino, pensé que sería un proyecto fresco pa
Convertir cualquier máquina de café en una cafetera automática

Convertir cualquier máquina de café en una cafetera automática

con una parte simple que usted puede poseer ya, puede convertir fácilmente cualquier vieja cafetera (eléctrica) en una cafetera automática.Materiales necesarios:-Una cafetera eléctrica-Un temporizador enchufable (por ejemplo: http://www.homedepot.com
Automatización de máquina de café

Automatización de máquina de café

Intro y costos:He comprado una máquina Delonghi Icona café, sin embargo he comprado sin darse cuenta que es una máquina manual básica.Teniendo en cuenta el calentamiento de tiempo (1:45 aprox.) más el tiempo de preparación (40 segundos) es un poco de
N portátil compacto café filtrado es necesario ninguna máquina de café de la taza de café

N portátil compacto café filtrado es necesario ninguna máquina de café de la taza de café

Ok si no lo has hecho revisa mi café filtrado paja instructable definitivamente usted debe comprobar fuera!... y mientras que usted es. Vote por mí:)...Esto resuelve el problema largo de personas que aman el café pero detestan el café instantáneo...
Máquina de café de todo-en-uno

Máquina de café de todo-en-uno

Hola 'Instructables' ! Bienvenidos a un equipo internacional de Alemania y Rusia. Nuestros nombres son: Andrey, Lars, Alexey, Martin, Slava y Zhenya. Todos caemos en amor con mecánica y electrónica, estamos aprendiendo en las universidades técnicas.
Plataforma de máquina de café

Plataforma de máquina de café

Este es un proyecto de reutilización creativa, upcycling o reasignación. Rompiendo mi cafetera de pad y separado el alojamiento de sus partes esenciales, es una revelación. Mi primera impresión; tanta la cubierta plástica y unos pocos de los componen
Máquina de café de Arduino

Máquina de café de Arduino

Hice este proyecto porque era molesto para iniciar la máquina, que regresar un minuto más tarde cuando la máquina de café está lo suficientemente caliente para encender el interruptor. Encienda el interruptor por 10 segundos, luego apagarlo nuevament
Máquina de café moderna LEGO

Máquina de café moderna LEGO

Hola chicos! Hoy mostrará usted un tutorial sobre cómo hacer una máquina de café de aspecto moderno. Pero, ahora me siento extremadamente perezoso por lo que no se lista las piezas para esta versión o las instrucciones paso a paso. Pero creo que está
¿Cómo elegir una máquina de café completamente automática

¿Cómo elegir una máquina de café completamente automática

compra de una máquina de café espresso? Inicia aquí, con nuestra compare y contraste video. Conocer los sistemas y características de máquinas de café Express completamente automática. Morgan y marca de amor entero de leche toman una mirada en profun