Paso 8: Paso 6 â â Bridgeâ conmutación circuito del edificio






TRANSISTORES DE
Puesto que IGBTs cambiar esas grandes cantidades de energía y son tan pequeños, tienen una alta tendencia a morir o golpe. Por esta razón, asegúrese de que IGBTs utilizados correctamente se sujetan a disipadores de calor de tamaño adecuado (aunque no lo han las piezas de metal toque). Recientemente he usado IXYS SS1040 IGBTs.
4hv.org recomienda estos IGBTs de modelo para su uso en bobinas de tesla:
HGT1N40N60A4D
HGT1N40N60A4
FGA40N60UFD
FGH30N6S2
IRG4PC50UD
Utilice el esquema adjunto para determinar que terminales de los transistores de los metales va donde. Saber qué terminal es qué (colector, base y emisor) para su modelo específico de IGBT.
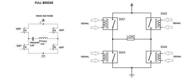
EL PUENTE
NO SE INTIMIDA! Esquemas de circuito pueden ser aterradoras, pero es realmente sólo una forma de representar gráficamente lo que sucede donde. Recuerda, puedes utilizar este enlace para ayudar a determinar qué símbolo qué significa: http://library.thinkquest.org/10784/circuit_symbols.html
Circuitos de conmutación de puente medio usan menos IGBTs, pero no encienda tanto como circuitos de puente completo (Puente H). Del mismo modo, rectificadores de media onda no convierten tanto corriente alterna en corriente continua como rectificadores de onda completa. Usted querrá un rectificador de onda completa, pero Conecte un fusible a la corriente para que su bobina de tesla no sacar demasiado actual y luego posteriormente soplar IGBTs tan fácilmente.
He adjuntado 2 esquemas simples de cómo los dos tipos de circuitos de puente están conectados en su configuración más básica, sin embargo, es decir sin modificaciones importantes para hacer la bobina a prueba de fallos más.
Hay varios planes para el puente rectificador de circuitos en línea que ha sido probado y es fiables, y si es tu primera vez utilizando circuitos de conmutación, recomendamos primero ellos antes de diseñar uno a sí mismo, sin embargo, si eres aventurero o hasta sabe exactamente lo que está haciendo, esperar horas de pruebas y trabajo con un osciloscopio. Recomiendo empezar con un circuito de medio puente antes de pasar a un puente completo. Que es lo que hice con mi primer bobina de tesla, y era difícil suficiente reemplazo de 2 IGBTs cuando soplaron, y mucho menos 4!
Check http://www.richieburnett.co.uk/sstate.html

gratis planes de otras formadoras de tesla. Tenga en cuenta que la gran parte en medio plan de Steve Ward se parece mucho la foto del diagrama de puente completo que he publicado. De hecho, es un puente completo, excepto con algunas modificaciones para proteger los circuitos. Te hablo un poco sobre eso.
PROTECCIÓN DE CIRCUITO (NO SE SALTE ESTE!)
Diodos que electricidad de una manera, pero bloquean en la otra dirección. Esto es muy útil en la protección de circuitos de falla. Con frecuencia se utilizan diodos TVS (diodos de supresión de voltaje transitorio). Recuerde, IGBT y transistores son muy delicados, por lo que es mejor que tanta protección como sea posible. En el esquema en el segundo enlace del anuncio que los diodos se colocan entre los transistores para asegurar que la tensión no va donde no debe. Utilizar el esquema como referencia para diseñar tus propios circuitos y buenos lugares poner sus diodos. P6KE y SK07 diodos (número) son bastante buenos para protección general. Debe ser clasificados 440v y 600w. Tenga en cuenta que es muy importante ya que los diodos dejaron electricidad en una forma y no otra, la forma en que estén orientados. Suele haber una franja de diodos que indican polaridad que corresponde a las flechas de diodo pequeño en el esquema.
Condensadores puede utilizarse para hacer los gráficos de voltaje más limpiar o suavizan y ayudar a absorber los cambios de tensión inesperada. Como hicimos con los diodos, utilizar el esquema como referencia para la construcción de su propio circuito. Observe que dos condensadores grandes se colocan después del puente rectificador (estos no son alta tensión).