Paso 2: oscilador de alta frecuencia

La frecuencia máxima anunciada de la 555 es unos 360 KHz. Este oscilador a veces funciona a una frecuencia ligeramente mayor.
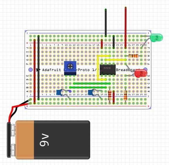
Este circuito es muy similar del primer circuito.
Sustituir las 10 uF electrolítico con un capacitor de disco de nF 1. Se trata de un condensador muy pequeña. La marca en él dice 102.
Agregar un capacitor de disco de nF 100 entre pin 5 y la tierra. Se trata de otro condensador muy pequeña. Las marcas dicen 104. Usted puede necesitar una lupa para leer las marcas de condensadores de disco pequeño, hacer.
Reemplace la resistencia de 4,7 K (R1) con una resistencia de 2,2 K.
Ahora tiene un oscilador de alta frecuencia. Con mis partes pude ajustar la frecuencia de 64 KHz kHz 395. Los resultados pueden variar. Los condensadores pueden tener una amplia tolerancia.