Paso 4: Construir el circuito temporizador 555


Conecte el temporizador 555 en su protoboard para el modo biestable para asegurarse de que usted tiene derecho. Ver el video de una demostración de cómo se comportará:
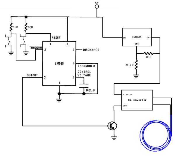
Ahora que usted verifica su funcionalidad, reemplazar el LED y el resistor de 470 con un transistor NPN. Conecte la salida a la Base del transistor. Una pata del transistor del alambre en la tierra del inversor y la otra pata va a tierra.
Conectar la PCB a la placa para regular el voltaje en el inversor. Utilizar el esquema como guía.
El video hará una demostración de la operación:
Después de confirme la operación del Temporizador 555, yo soldar todas las piezas a la PCB. Después de que terminé, me encontré con el soldador para ser un poco precaria y en riesgo de un cortocircuito, así tomé una pistola de pegamento caliente y había pegado todo en su lugar. Esto preserva la integridad de las conexiones y mantiene la Junta de cortocircuito accidentalmente en cualquier cosa.