Paso 2: El diagrama del circuito

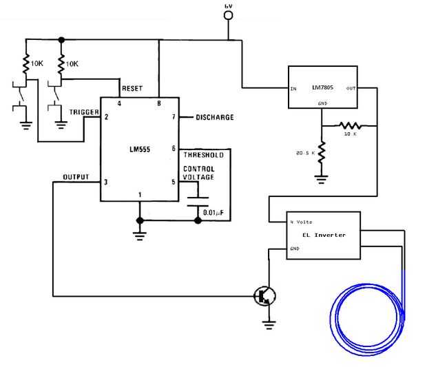
Observar el temporizador LM555, su salida está conectada a la Base de un transistor NPN. Al pulsar el botón de disparo, la salida va alto y el transistor conecta el pin GND del convertidor a tierra y completando así el circuito. En este punto EL alambre se iluminará. Si tuviera que pulse el botón de Reset, la salida del LM555 va bajo y el transistor desconecta de tierra GND de así que EL cable se apaga.
Mirando el regulador de voltaje LM7805, añadí dos resistencias para ajustar la tensión de salida. El 7805 originalmente la salida de 5 voltios, pero con las resistencias posicionadas como tal, con sus valores reducirá los 5 voltios a aproximadamente 4 voltios. Hay reguladores de voltaje "Ajustable" vendidos en Radioshack por un dólar más; sin embargo estos parecen una estafa a mi ya que cualquier regulador de voltaje lineal puede ajustarse de esta manera (al menos que yo sepa, allí podría ser uno donde esto no funciona). Ajuste los valores de ohmios de estas resistencias se ajusta la tensión de salida.
El LM7805 sólo puede manejar hasta un amplificador de corriente, así que no podrás conectar un montón de EL inversor en paralelo a él.
6 voltios va directo al LM555 porque el 555 temporizador debe tener 4,5 voltios a 15 voltios.