Paso 3: Construir el circuito regulador de voltaje lineal







En la primera foto, lo tengo todo conectado y el hilo es brillante. No es fácil de ver brillar la luz brillante para que la segunda imagen muestra su brillo con las luces.
En el cuadro 3, marqué el PCB de donde cortar. La mayor parte se utilizará para el 555 temporizador y regulador de voltaje. Las dos piezas más pequeñas se utilizarán para montar los botones a. Al cortar esto, yo uso cortadores diagonales. Estar preparado para que los pedazos más pequeños de la PCB a querer romper. Sólo tenga cuidado de cortar el tablero y si romper los pedazos más pequeños, no se preocupe: los pedazos más pequeños sólo necesitan ser lo suficientemente grande como para montar el botón a.
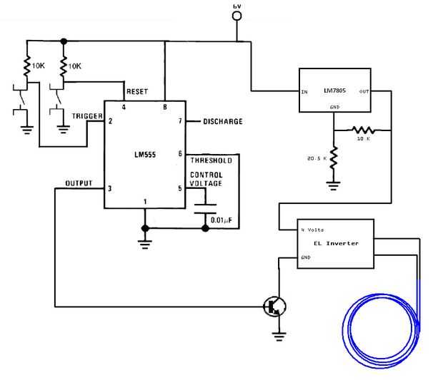
Después de verificar el circuito regulador de voltaje, empecé a soldar las piezas en el PCB. Ver el diagrama del circuito para una referencia. Para el inversor EL PCB de la interfaz, soldado 2 pins de cabecera para que conecte. Asegúrese de no soldar un perno encabezado directamente a tierra porque necesita conectarse a la patilla colector del transistor. Para la batería, había soldado los cables directamente a la Junta.