Paso 17: Compartir su schtuff! Además de mis EXTRAS PicBridge como módulo de la música

Una vez que termine su cubo, publicar tus videos o enlaces a videos con fotos de sus hermoso (o ligeramente torcidos) cubos nuevos!
Si hace efectos adicionales o complementos electrónicos, queremos verlos! SHARE SHARE COMPARTIR!
He portado sobre mi efecto favorito - fuegos artificiales - a los cubos RGB.
Lamentablemente he tenido que quitar algún otro código para que pueda caber, pero miraré en agilizar las cosas un poco más adelante.
Ahora mismo, sólo para el Arduino, porque código de Nick todavía me desconcierta totalmente para el PIC.
Actualización!!!!!! Ahora que ya tenemos mucho código más fácil trabajar con, he podido hacer algunas cosas interesantes con el ChipKit UNO32! ¡ YAY!
El nuevo código por Doug Domke rocas - y no sólo he portado mi efecto de fuegos artificiales, pero hizo otros así, y también pudo fácilmente empezar a hacer música respuesta!
Decidí obtener un pequeño pedazo de hacer todo el trabajo para el análisis de espectro de hardware porque yo creo en tiempo real Análisis de Fourier puede ser un poco mucho para el procesador... JAJAJA...
Por lo tanto, dentro de código de Doug, he añadido una rutina para agarrar todos los niveles de frecuencia 7 y poner los valores en un array global.
No sólo eso, lo hace cada vez que actualiza las capas de cubo - así que usted nunca debe hacer nada para obtener los datos - es simplemente siempre hay y siempre actual!
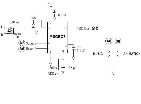
Así pues, dicho esto, si vas a querer utilizar mi música próximos efectos, usted necesita saber cómo cablear este circuito masivo y extremadamente complejo. He puesto una copia del esquema aquí, además de que los pernos del ChipKit UNO32 necesita conectarse.
Tachuela soldada mi prototipo con el prototipo de mi Junta PicBridge - que no hace nada pero me deja ajustar mi ChipKit UNO al cubo base en lugar de tener a mano el alambre lo maldito cada vez que quería utilizarlo.
Actualización: 8 de octubre - He añadido botones de función para el addon de MSGEQ7. Si te estás preguntando por qué parece que use alfileres por todo el mapa de mi E/S, es mantener la compatibilidad con mi tablas de eliminatoria UNO.
Ahora que puede estallar entre animación y texto y modos de respuesta de música en el firmware de Doug con mi código. Un botón te lleva fuera del modo de animación y te pone en modo de entrada de música. Los modos de entrada de música pasará por los efectos uno por uno, cada ser en durante el tiempo definido en el código. Usted puede luego presionar nuevamente el botón para seleccionar un efecto para bloquear la respuesta de la música para.
Que ca Seleccione un efecto, seleccione otro y dejarlo, y también puede ciclo a modo de ciclo que pasa por cada uno de los modos de uno por uno.
Además, en cualquier momento puedes pulsar el botón de animación, y el cubo se salto en modo de animación al instante y empezar a correr animaciones y efectos de texto.
Aquí es una copia del código beta para jugar con. Es sólo para el ChipKit UNO32 o las tarjetas ChipKit Eliminator. Quizás después de todo está finalizado, podemos tratar de puerto sobre para Arduino, o tal vez uno de ustedes valientes almas podían hacerlo.
Actualización: noviembre de 2014 -Doug Domke ha lanzado la versión 6 de la plantilla de programación del cubo.
Pensar como lenguaje de programación BASIC para el cubo.
Permite comandos muy fáciles para crear objetos (sprites) y mover / salto / rotarlos alrededor del cubo con facilidad. Varios objetos pueden crearse y movidos alrededor independientemente uno del otro al mismo tiempo.
Como siempre, usted puede conseguir su software y la guía de programación en
El trabajo que ha realizado con este proyecto ha sido increíble, y sé que algunos de ustedes serán capaces de crear unas animaciones increíbles utilizando sus plantillas.
Ha mantenido su edad y también para la gente que no necesita algo elegante y simplemente necesitas alguno más espacio o para personas que sólo quieren algunos efectos de la música de fondo.
Los tableros de puente que permite la fácil conexión del hardware Arduino UNO, Arduino MEGA2560, o el ChipKit UNO32 música, así como conexión fácil de los proto-consejos para el cubo están en camino. Si las pruebas salen bien, pueden ser dispuestos alrededor de Navidad.
La música los Mini módulos han sido diseñados. Una vez que venden unos tableros de base'driver más, ojala poder permitirse tenerlos fabricado. Los módulos de música llevará un módulo de micrófono, de línea, entrada de auriculares de 1/8" y USB Bluetooth. Todo en el tamaño de una eliminatoria de uno. Trabajan con o sin el tablero de un puente.