Paso 3: Controlar el flujo de agua mediante válvulas de solenoide


Para controlar el flujo de agua utilizamos algunas válvulas de solenoide controladas por algunos módulos de relé doble optoaisladas.
Principalmente hay dos tipos de electroválvulas, un monoestable y un biestable.
La electroválvula monoestable se alimenta con un voltaje alterno mientras que el biestable con un voltaje de DC.
En este proyecto vamos a utilizar electroválvulas biestables. Las válvulas de Solenoide biestable tienen dos Estados estables, uno para la válvula cerrada y otro para la válvula abierta. Alimentación al solenoide, la válvula se abre y permanece abierta incluso cortar la energía.
Para cerrar tenemos que alimentar el solenoide invirtiendo la polaridad, también en este caso por eliminación de energía los restos de la válvula cerrados. La principal ventaja es un consumo eléctrico mínimo, teniendo en cuenta que para abrir y cerrar la válvula es necesario alimentarla sólo durante unos pocos segundos, esto permite alimentar utilizando una batería.
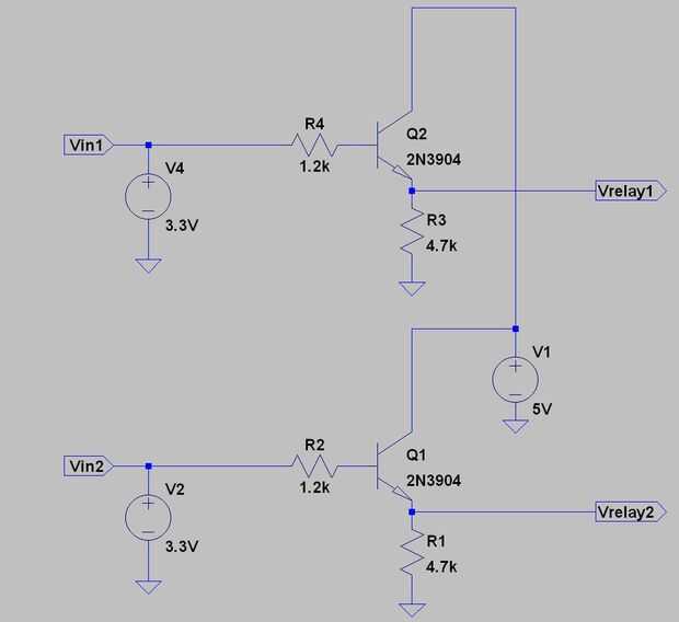
Cada electroválvula tiene un módulo de relé doble optoaisladas. El relé de dos correctamente son conducidos por salidas digitales de dos Linkit uno para aplicar una tensión directa o inversa a la electroválvula, dependiendo de si desea abrir o cerrar la válvula solenoide.
Cada relé es accionado por un transistor porque salidas digitales de Linkit uno pueden suministrar una pequeña corriente (máx. 3mA).