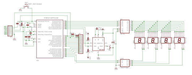
Paso 2: circuito

Usé el PCB Express para crear el PCB. También he adjuntado este archivo .pcb aquí. Se puede imprimir este archivo directamente y hacer un pcb de cobre revestido o construir un tablero de águila y lo hace profesionalmente.
NOTA:
1) en el archivo de PCB expres he utilizado JMP en algunos lugares. Esto significa que tienes que usar cables cortocircuitando las dos almohadillas. Esto era necesario ya que usé un solo PCB cara. Confirmar dónde conectar los cables del diagrama del circuito.
2) he utilizado puentes en el pin digital 0 y 1. Esto es Muy importante que los LEDS tienen que desconectarse de estos puntos ya que son los pines RX y TX. LED Si conecta mientras carga el programa utilizará a la tensión y dificultar la carga. He aprendido la manera dura. Así que luego hice cambios. Así uloading Retire los puentes así efectivamente desconectarlos de LEDs y reemplazarlos una vez realizada la carga.