Paso 16: Esquema de maestro

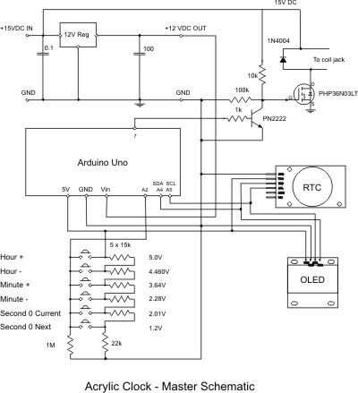
Hay no mucho a la electrónica para la conducción del reloj. Comenzamos con una pequeña fuente de plugin con 15 VDC en 0.9 A. El 15V se utiliza directamente como fuente para el conductor de la bobina.
Un regulador de 12V simple pasos abajo de la tensión de entrada 12 VCC que es la fuente para el Arduino Uno. La forma de 5VDC que los poderes de Arduino el RTC reloj y el OLED Mostrar y es también la tensión de la fuente para la escala de resistencia pulsador.
Un pulso de un pin digital de Arduino conduce un transistor NPN de pequeña y, a su vez, la bobina mediante un FET. Tenga en cuenta el diodo 1N4004 para suprimir la detrás-EMF de la bobina.
El Arduino obtiene la fecha y hora del reloj RTC. Originalmente, planeaba utilizar un reloj ChronoDot, pero luego terminó con un dispositivo similar (Holdding DS3231 AT24C32 I2C reloj en tiempo Real).
Aunque no es necesario manejar el reloj, un pequeño OLED exhibición (Diymall 0/96" I2C 126 x 64 pantalla OLED) muestra la fecha y hora. El reloj y la pantalla se comunican con el Arduino a través de I2C, con sólo dos pines del Arduino.
Todo se encuentra en una caja de pequeño proyecto plástico. Un DC jack acepta el cable de la fuente de alimentación wallwart. La salida de la bobina está en un conector de teléfono mini donde se ejecuta un cable estándar de audio a otro enchufe en la base del reloj.
La tapa de la caja tiene dos ventanas, una para los seis botones. el otro para la exhibición de OLED.
El regulador de 12 V se monta en un pequeño PCB. Un segundo PCB tiene el reloj RTC, el conductor de la bobina y un montón de terminales femeninos que sirven como puntos de distribución de la energía y las señales.
Notas sobre la descarga del archivo de sketch de Arduino a continuación:
Al guardarlo en su ordenador, se mostrará en la carpeta de descargas con un nombre raro con un montón de letras y la extensión de un archivo de ".ino". Cambiar lo que desee pero deja intacta la extensión.
Si abre el archivo con el programa IDE de Arduino, que se quejan y le pregunte si desea crear una nueva carpeta de esbozo y mueva el archivo allí. Aceptar eso. Por desgracia, la nueva carpeta de dibujo no también estará en la carpeta de descarga. Moverlo a donde generalmente guarda sus bocetos. Todavía, el bosquejo suele no funcionar puesto que faltan las bibliotecas.
Abra el archivo de dibujo (ino) con WordPad de Windows (no Bloc de notas). Verás cinco bibliotecas en la parte superior del bosquejo. Los dos primeros son inherentes al software de Arduino. Los tres restantes deben instalarse en la carpeta de bibliotecas
En ese caso, también para descargar (guardar) el archivo AcrylicClockLibaries.zip. Una vez más, el nombre de archivo contiene un montón de letras. Puede ignorarlo y sólo extraer las tres carpetas. A continuación, mover estas carpetas en la carpeta de bibliotecas de Arduino maestro carpeta.
Ahora el bosquejo debe funcionar muy bien.
El dibujo contiene una gran cantidad de comentarios explicando el propósito de la línea de código. Lo hago habitualmente en todos mis bocetos no sólo con el propósito de esta reseña. Lo que parece evidente en el diseño puede ser desconcertante si usted revisar el código de un año más tarde.