Paso 12: Riego de su jardín con un opamp: actualización


Ater haber utilizado el circuito presentado con mucho éxito, necesitaba hacer uno más dedicado para una torre de fresa.
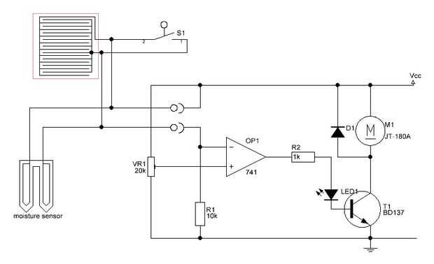
Realmente no quería quejarse con una bomba de alimentación de alta tensión de red, por lo que he encontrado el JT180-A. Una bomba de 5 a 12 voltios de corriente continua por un precio relativamente bajo (7 euros). Como el 741 puede funcionar en ese rango de voltaje, no había necesidad de un relé, pero puede ser cambiado directamente.
Para el transistor se puede tomar un 2n1613 o 2n1711 así, pero puede cortar muy cerca con respecto a los 150 colector mA actual. La usé como lo tuve poner alrededor, pero es relativamente costoso en 65 cts (euros).
El 137 de BD es una opción mucho más segura y hasta más barato en 0,25 euros. el 2N1613 y 2N1711 se beneficiarían de un elemento refrigerante.
Aunque no dibujado, sería sabio poner un 100uf y 100nF una encima de la línea de alimentación.
Supongo que está clara la función del sensor de humedad de suelo. Sin embargo, añadí otras dos cosas en paralelo con el sensor.
En primer lugar es S1. Este es el interruptor de flotador que cierra cuando el waterreservoir está vacía. Si se cierra el opamp se engañen pensando que no es necesario a la bomba, evitando así la bomba funcione en seco.
El otro sensor es un sensor de lluvia. Si el suelo está seco, pero es lluvia concientes, parece inútil empezar a regar. Otra vez el sensor de lluvia, como el interruptor de flotador, engaña el op-amp para que piensen el suelo está bastante mojado y no bombeará.
Dependiendo de la tensión utilizada, uno puede decidir dejar de lado el LED y bajar el valor de la resistencia de base