Paso 3: Diagrama del decodificador de tono y descripción de cómo las funciones del circuito

Aquí discutimos el circuito decodificador de tono.
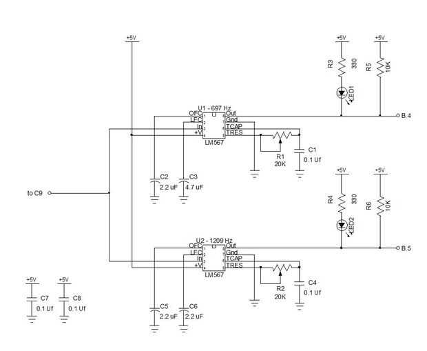
Cuando un usuario presiona "1" en su teclado este sonido se alimenta al circuito detector del tono. Pulsando la tecla "1" genera dos tonos de audio mezcladas: 697 Hz y 1209 Hz. juntos ofrecen una identidad única. Cuando el circuito detecta ambos de estos tonos, sabe que se ha detectado una entrada "1". El LM567 es un decodificador de tono que c.i diseñado específicamente para este tipo de tareas.
U1 se sintoniza a través de R1, C1, C2 y C3 tonos detectado cerca de 697 Hz. R1 se utiliza para ajustar el circuito para detectar casi exactamente 697 Hz. Cuando este tono está presente, pin 8 se tira bajo, luces de LED 1 y una señal baja se envía a U3 perno B.4. U2 está sintonizado en la misma forma por R2, C4, C5 y C6 para detectar tonos cerca de 1209 Hz. R2 se utiliza para ajustar el circuito para detectar casi exactamente 1209 Hz. Cuando este tono está presente, pin 8 se tira bajo, luces LED2 y una baja de la señal se envía a U3 pin B.5. Cuando ambos pasadores B.4 y B.5 son bajos, U3 sabe que un legítimo "1" se ha detectado y procede a enviar una señal de llamada a la persona que llama y el receptor.
C7 y C8 son condensadores de potencia carril puente que deben ser colocados tan cerca de U1 y U2 pins de energía como sea posible.