Paso 2: Teléfono línea interfaz diagrama y descripción de cómo las funciones del circuito

Aquí discutimos el circuito que con su línea de teléfono de su casa.
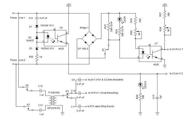
C14, Zener D1, D2, D3 Zener, R22 y U6 forman el circuito que detecta la señal de llamada entrante cuando se llama a la línea de teléfono de su casa. La señal de llamada es un 86 VAC, onda sinusoidal de 20 Hz. Hay también - 48VDC a través de la línea telefónica cuando está colgado (es decir, nadie ha recogido el teléfono). Bloques de C14-48VDC y proporciona aproximadamente 17K ohmios de impedancia en 20 diodos Hz. Zener D1 y D3 prevenir ruido grave de disparo del circuito. R22 añade limitación de corriente. Cuando un entrante 86 VAC, señal de llamada sinusoidal de 20 Hz se coloca en la línea telefónica con el ciclo positivo en línea 1, la C14 lleva a cabo, D1 conduce, fotodiodo interno de U6 conduce, zener D3 descompone y 18V a través de él, R22 realiza. En este punto aproximadamente 3 ma de corriente pasa a través del fotodiodo U6. Esto enciende el transistor U6 y flujos actuales desde el colector del transistor al emisor. Luces LED14 momentáneamente, C15 se carga y se eleva la tensión U3 perno C.0 justo por encima de 3 voltios. Esto se detecta por U3 como una señal de llamada entrante. D2 protege U6 cuando la polaridad invierte el ciclo del anillo.
Cuando se detecta una señal entrante de la anillo que U3 energiza los relés K1 y K2. Cuando se cierra el relé K1 R23 (330 ohms 1/2W) se coloca a través de la línea telefónica. También de LED 8 y R24 (330 ohms 1/2W) se colocan a través de la línea telefónica. Cuando esto sucede tenemos aproximadamente 165 ohmios a través de la línea telefónica y esto llama actual a través de la línea. Esta corriente es detectada por la compañía telefónica e interpretado como contestar la llamada. Cuando esta corriente se dibuja la señal de llamada entrante deja y la tensión en la línea telefónica caerá a entre - 9 VCC y - VCC 3 dependiendo de cuánto es tu casa desde la oficina telefónica central (C.O). Así que ahora el bloqueador ha respondió a la llamada y agarró el teléfono. Es como si han recogido el teléfono en cuanto a la empresa de telefonía se refiere. LED8 se ilumina indicando y estado descolgado. Puente del diodo 1 asegura que no importa la polaridad de la línea de teléfono conectado, LED8 tendrá un voltaje positivo DC de la línea telefónica en su ánodo y U7 tendrá un un voltaje positivo DC de la línea de teléfono en el pin 1.
U7 se utiliza para medir el voltaje DC en la línea telefónica mientras que proporciona aislamiento. R25 límite máximo de corriente a través de U7 fotodiodo y R26 ajusta el flujo de corriente a través del fotodiodo de U7. R27 y R28 servir funciones similares para el transistor de la foto de U7. Porque el voltaje de DC en la línea telefónica varía ligeramente cuando una casa se levanta, utilizamos U7 para monitorear el voltaje de DC en la línea de sentido cuando el propietario de la casa ha recogido o colgó el teléfono. Colector de la U7 es conectado al pin de U3 C.7 que está configurado en modo de ADC para ello.
Todo lo anterior ocurre se energiza K1 instantánea. Milisegundos que después K2 está energizado. Esto conecta la línea telefónica a la sección de audio de nuestro circuito. C12 y C13 bloquean voltajes DC en la línea telefónica y ayudan a fósforo de la impedancia del circuito a la línea telefónica. T1 se utiliza para que coincida con el circuito de audio a la línea telefónica y para proporcionar aislamiento. C9, C10 y C11 conectan la línea telefónica a varias partes del circuito de audio. C10 interfaces el saliente mensaje grabado a la línea telefónica. C9 interfaces el circuito decodificador de tono que detecta cuando un tono «1» se presiona en el teclado de llamadas. Cuando se detecta una entrada "1", se energiza K3 y el sonido de anillo saliente generado por U3 está conectado a la línea telefónica a través de C11.