Paso 8: botones














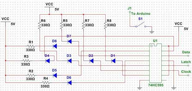
Una vez que los botones, tuve que averiguar cómo quería organizar los LEDs. Terminé yendo con una flecha diseño (imagen 10) y procedió a construir siguiendo el esquema (cuadro XI). Si usted viene para arriba con un mejor arreglo de LED, me avisan! Usted podría también encadenar dos o más turnos registra juntos (como lo que hicimos con los marcadores) que le permitiría utilizar 16 + LEDs.
Una vez que haya terminado, cada lado debe asemejarse a la del cuadro doce y luego trece fotografía una vez que ha asegurado los cables y todo pegado abajo.
Esto concluye la sección hardware de la Instructable y su juego de pong ahora debe ser completamente funcional! Simplemente copie y pegue el código de LED Pong y subirlo a tu Arduino (Asegúrese de tener las bibliotecas instaladas!). Sólo necesita subir el código a tu Arduino una vez, de entonces encendido, el juego debe funcionar cada vez que encienda el Arduino.
Fue en este punto donde descubrí mi transistor pone un poco caliente, así que poner un pequeño disipador de calor en él (que apenas se caliente). Puedes ver el disipador de calor Unido en el vídeo de introducción.